1. Ringkasan
Sebelum kita mulai, meskipun tidak sepenuhnya diperlukan, pengetahuan tentang fitur dan konsep berikut akan sangat membantu dalam codelab ini.
- Cloud Storage, khususnya bucket
- Compute Engine, khususnya Confidential VM
- Akun layanan
- Penampung dan repositori jarak jauh
- Workload identity federation dan kondisi atribut

Yang akan Anda pelajari
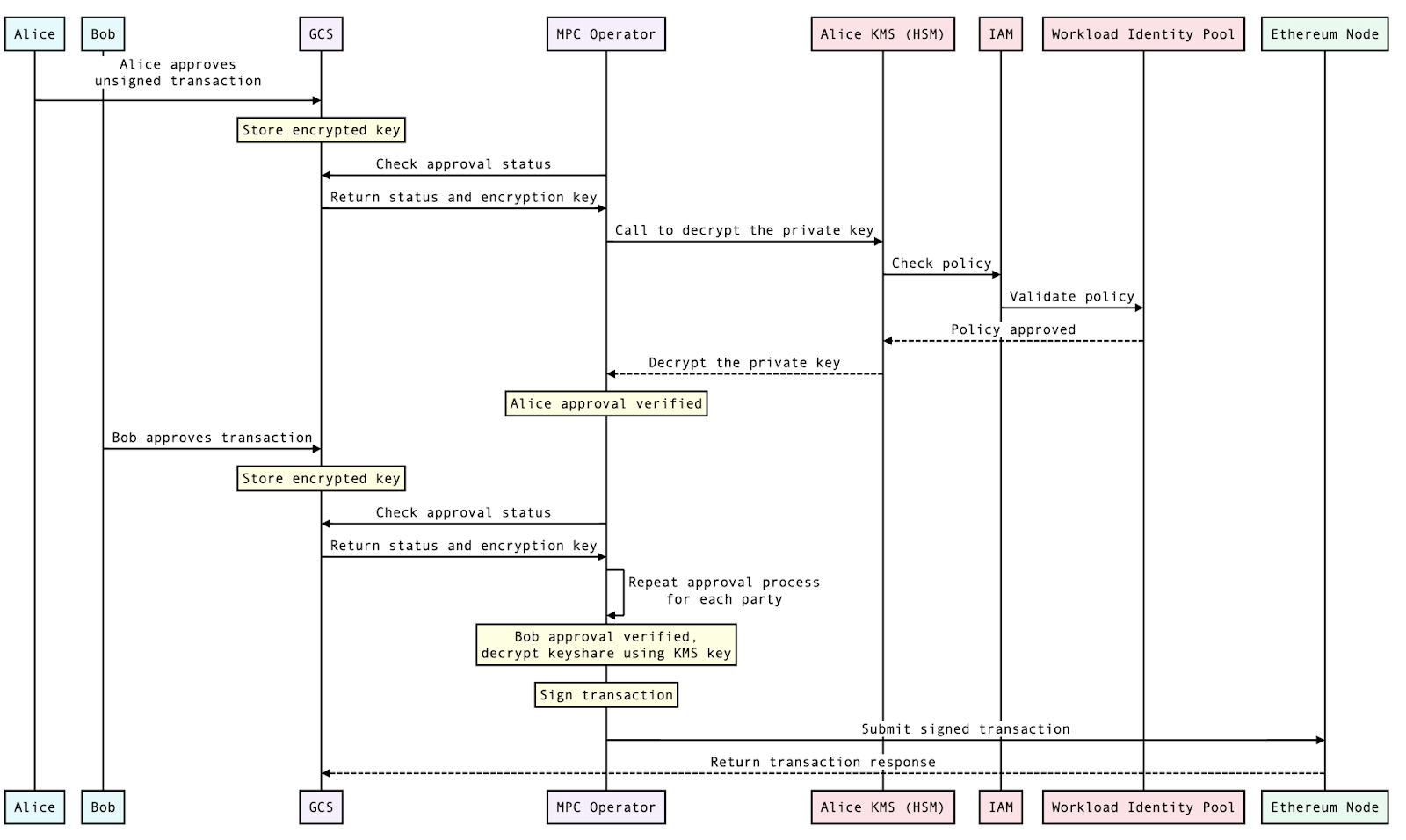
Lab ini memberikan penerapan referensi untuk melakukan penandatanganan blockchain yang kompatibel dengan MPC menggunakan Confidential Space. Untuk mengilustrasikan konsep ini, kita akan membahas skenario saat Perusahaan Primus ingin mentransfer aset digital ke Perusahaan Secundus. Dalam skenario ini, Perusahaan Primus menggunakan model yang kompatibel dengan MPC, yang berarti bahwa alih-alih menggunakan kunci pribadi individual, mereka menggunakan berbagi kunci terdistribusi. Berbagi kunci ini dilakukan oleh beberapa pihak, dalam hal ini Alice dan Bob. Pendekatan ini memberikan beberapa manfaat bagi Company Primus, termasuk pengalaman pengguna yang disederhanakan, efisiensi operasional, dan kontrol atas kunci pribadinya.
Untuk menjelaskan aspek mendasar dari proses ini, kami akan menjelaskan penyiapan teknis dan memandu Anda melalui proses persetujuan dan penandatanganan yang memulai transfer aset digital dari Perusahaan Primus ke Perusahaan Secundus. Perhatikan bahwa Bob dan Alice, yang keduanya adalah karyawan Company Primus, harus menyetujui transaksi tersebut.
Meskipun implementasi referensi ini menunjukkan operasi tanda tangan, implementasi ini tidak mencakup semua aspek pengelolaan kunci MPC. Misalnya, kami tidak membahas pembuatan kunci. Selain itu, ada pendekatan alternatif dan pelengkap, seperti menggunakan layanan non-Google Cloud untuk membuat tanda tangan bersama atau meminta penanda tangan bersama membuat tanda tangan blockchain di lingkungan mereka sendiri, yang merupakan arsitektur yang lebih terdesentralisasi. Kami berharap lab ini menginspirasi berbagai pendekatan untuk MPC di Google Cloud.
Anda akan bekerja dengan workload sederhana yang menandatangani transaksi Ethereum di Confidential Space menggunakan materi kunci penanda tangan bersama. Penandatanganan transaksi Ethereum adalah proses yang memungkinkan pengguna mengizinkan transaksi di blockchain Ethereum. Untuk mengirim transaksi Ethereum, Anda harus menandatanganinya dengan kunci pribadi Anda. Hal ini membuktikan bahwa Anda adalah pemilik akun dan mengizinkan transaksi tersebut. Proses penandatanganan adalah sebagai berikut:
- Pengirim membuat objek transaksi yang menentukan alamat penerima, jumlah ETH yang akan dikirim, dan data relevan lainnya.
- Kunci pribadi pengirim digunakan untuk membuat hash data transaksi.
- Hash tersebut kemudian ditandatangani dengan kunci pribadi.
- Tanda tangan dilampirkan ke objek transaksi.
- Transaksi disiarkan ke jaringan Ethereum.
Saat menerima transaksi, node di jaringan akan memverifikasi tanda tangan untuk memastikan bahwa transaksi tersebut ditandatangani oleh pemilik akun. Jika tanda tangan valid, node akan menambahkan transaksi ke blockchain.
Untuk memulai, Anda akan mengonfigurasi resource Cloud yang diperlukan. Kemudian, Anda akan menjalankan workload di Confidential Space. Codelab ini akan memandu Anda melalui langkah-langkah tingkat tinggi berikut:
- Cara mengonfigurasi resource Cloud yang diperlukan untuk menjalankan Confidential Space
- Cara mengizinkan akses ke resource yang dilindungi berdasarkan atribut:
- Apa: container workload
- Tempat: lingkungan Confidential Space (image Confidential Space di Confidential VM)
- Siapa: akun yang menjalankan workload
- Cara menjalankan workload di Confidential VM yang menjalankan image VM Confidential Space
API yang diperlukan
Anda harus mengaktifkan API berikut di project yang ditentukan agar dapat menyelesaikan panduan ini.
Nama API | Judul API |
cloudkms.googleapis.com | Cloud KMS |
compute.googleapis.com | Compute Engine |
confidentialcomputing.googleapis.com | Confidential Computing |
iamcredentials.googleapis.com | IAM |
artifactregistry.googleapis.com | Artifact Registry |
2. Menyiapkan Resource Cloud
Sebelum memulai
- Clone repositori ini menggunakan perintah di bawah untuk mendapatkan skrip yang diperlukan yang digunakan sebagai bagian dari codelab ini.
git clone https://github.com/GoogleCloudPlatform/confidential-space.git
- Ubah direktori untuk codelab ini.
cd confidential-space/codelabs/digital_asset_transaction_codelab/scripts
- Pastikan Anda telah menetapkan variabel lingkungan project yang diperlukan seperti yang ditunjukkan di bawah. Untuk mengetahui informasi selengkapnya tentang cara menyiapkan project GCP, lihat codelab ini. Anda dapat melihat artikel ini untuk mendapatkan detail tentang cara mengambil project ID dan perbedaannya dengan nama project dan nomor project. .
export PRIMUS_PROJECT_ID=<GCP project id>
- Aktifkan Penagihan untuk project Anda.
- Aktifkan Confidential Computing API dan API berikut untuk kedua project.
gcloud services enable \
cloudapis.googleapis.com \
cloudkms.googleapis.com \
cloudresourcemanager.googleapis.com \
cloudshell.googleapis.com \
container.googleapis.com \
containerregistry.googleapis.com \
iam.googleapis.com \
confidentialcomputing.googleapis.com
- Untuk menetapkan variabel nama resource, Anda dapat menggunakan perintah berikut. Perhatikan bahwa tindakan ini akan menggantikan nama resource khusus untuk project GCP Anda bagi perusahaan A, misalnya,
export PRIMUS_INPUT_STORAGE_BUCKET='primus-input-bucket' - Variabel berikut dapat ditetapkan untuk project GCP Anda di Perusahaan A:
$PRIMUS_INPUT_STORAGE_BUCKET | Bucket yang menyimpan kunci terenkripsi. |
$PRIMUS_RESULT_STORAGE_BUCKET | Bucket yang menyimpan hasil transaksi MPC. |
$PRIMUS_KEY | Kunci KMS yang digunakan untuk mengenkripsi data yang disimpan di $PRIMUS_INPUT_STORAGE_BUCKET untuk Primus Bank. |
$PRIMUS_KEYRING | Keyring KMS yang akan digunakan untuk membuat kunci enkripsi $PRIMUS_KEY untuk Primus Bank. |
$PRIMUS_WIP_PROVIDER | Penyedia Workload Identity Pool yang mencakup kondisi atribut yang akan digunakan untuk token yang ditandatangani oleh layanan workload MPC. |
$PRIMUS_SERVICEACCOUNT | Akun layanan yang digunakan $PRIMUS_WORKLOAD_IDENTITY_POOL untuk mengakses resource yang dilindungi. Akun layanan ini akan memiliki izin untuk melihat kunci terenkripsi yang disimpan di bucket $PRIMUS_INPUT_STORAGE_BUCKET. |
$PRIMUS_ARTIFACT_REPOSITORY | Repositori artefak untuk menyimpan image container beban kerja. |
$WORKLOAD_SERVICEACCOUNT | Akun layanan yang memiliki izin untuk mengakses Confidential VM yang menjalankan workload. |
$WORKLOAD_CONTAINER | Container Docker yang menjalankan workload. |
$WORKLOAD_IMAGE_NAME | Nama image container workload. |
$WORKLOAD_IMAGE_TAG | Tag image container workload. |
- Jalankan skrip berikut untuk menetapkan nama variabel yang tersisa ke nilai berdasarkan project ID Anda untuk nama resource.
source config_env.sh
Menyiapkan resource Cloud
Sebagai bagian dari langkah ini, Anda akan menyiapkan resource cloud yang diperlukan untuk komputasi multipihak. Untuk lab ini, Anda akan menggunakan kunci pribadi berikut: 0000000000000000000000000000000000000000000000000000000000000001
Dalam lingkungan produksi, Anda akan membuat kunci pribadi Anda sendiri. Namun, untuk tujuan lab ini, kita akan membagi kunci pribadi ini menjadi dua bagian dan mengenkripsi masing-masing bagian. Dalam skenario produksi, kunci tidak boleh disimpan dalam file teks biasa. Sebagai gantinya, kunci pribadi dapat dibuat di luar Google Cloud (atau dilewati sepenuhnya dan diganti dengan pembuatan pecahan kunci MPC kustom), lalu dienkripsi sehingga tidak ada yang memiliki akses ke kunci pribadi atau pecahan kunci. Untuk tujuan lab ini, kita akan menggunakan Gcloud CLI.
Jalankan skrip berikut untuk menyiapkan resource cloud yang diperlukan. Sebagai bagian dari langkah-langkah ini, resource yang disebutkan di bawah akan dibuat:
- Bucket Cloud Storage (
$PRIMUS_INPUT_STORAGE_BUCKET) untuk menyimpan bagian kunci pribadi terenkripsi. - Bucket Cloud Storage (
$PRIMUS_RESULT_STORAGE_BUCKET) untuk menyimpan hasil transaksi aset digital. - Kunci enkripsi (
$PRIMUS_KEY) dan KeyRing ($PRIMUS_KEYRING) di KMS untuk mengenkripsi bagian kunci pribadi. - Workload identity pool (
$PRIMUS_WORKLOAD_IDENTITY_POOL) untuk memvalidasi klaim berdasarkan kondisi atribut yang dikonfigurasi di penyedianya. - Akun layanan (
$PRIMUS_SERVICEACCOUNT) yang dilampirkan ke pool identitas beban kerja ($PRIMUS_WORKLOAD_IDENTITY_POOL) yang disebutkan di atas dengan akses IAM berikut: roles/cloudkms.cryptoKeyDecrypteruntuk mendekripsi data menggunakan kunci KMS.objectVieweruntuk membaca data dari bucket Cloud Storage.roles/iam.workloadIdentityUseruntuk menghubungkan akun layanan ini ke workload identity pool.
./setup_resources.sh
3. Membuat Beban Kerja
Buat akun layanan workload
Sekarang Anda akan membuat akun layanan untuk beban kerja dengan peran dan izin yang diperlukan. Untuk melakukannya, jalankan skrip berikut, yang akan membuat akun layanan beban kerja untuk Perusahaan A. Akun layanan ini akan digunakan oleh VM yang menjalankan beban kerja.
Akun layanan workload ($WORKLOAD_SERVICEACCOUNT) akan memiliki peran berikut:
confidentialcomputing.workloadUseruntuk mendapatkan token pengesahanlogging.logWriteruntuk menulis log ke Cloud Logging.objectVieweruntuk membaca data dari bucket Cloud Storage$PRIMUS_INPUT_STORAGE_BUCKET.objectUseruntuk menulis hasil beban kerja ke bucket Cloud Storage$PRIMUS_RESULT_STORAGE_BUCKET.
./create_workload_service_account.sh
Membuat beban kerja
Langkah ini melibatkan pembuatan image Docker beban kerja. Beban kerja dalam codelab ini adalah aplikasi MPC Node.js sederhana yang menandatangani transaksi digital untuk mentransfer aset menggunakan bagian kunci pribadi terenkripsi. Berikut adalah kode project workload. Project beban kerja mencakup file berikut.
package.json: File ini berisi daftar paket yang harus digunakan untuk aplikasi MPC beban kerja. Dalam kasus ini, kita menggunakan library @google-cloud/kms, @google-cloud/storage, ethers, dan fast-crc32c. Berikut adalah file package.json yang akan kita gunakan untuk codelab ini.
index.js: Ini adalah titik entri aplikasi workload dan menentukan perintah apa yang harus dijalankan saat container workload dimulai. Kami juga menyertakan contoh transaksi tidak bertanda tangan yang biasanya disediakan oleh aplikasi tidak tepercaya yang meminta tanda tangan pengguna. File index.js ini juga mengimpor fungsi dari mpc.js, yang akan kita buat berikutnya. Di bawah ini adalah konten file index.js dan Anda juga dapat menemukannya di sini.
import {signTransaction, submitTransaction, uploadFromMemory} from './mpc.js';
const signAndSubmitTransaction = async () => {
try {
// Create the unsigned transaction object
const unsignedTransaction = {
nonce: 0,
gasLimit: 21000,
gasPrice: '0x09184e72a000',
to: '0x0000000000000000000000000000000000000000',
value: '0x00',
data: '0x',
};
// Sign the transaction
const signedTransaction = await signTransaction(unsignedTransaction);
// Submit the transaction to Ganache
const transaction = await submitTransaction(signedTransaction);
// Write the transaction receipt
uploadFromMemory(transaction);
return transaction;
} catch (e) {
console.log(e);
uploadFromMemory(e);
}
};
await signAndSubmitTransaction();
mpc.js: Di sinilah penandatanganan transaksi dilakukan. File ini mengimpor fungsi dari kms-decrypt dan credential-config, yang akan kita bahas selanjutnya. Di bawah ini adalah konten file mpc.js dan Anda juga dapat menemukannya di sini.
import {Storage} from '@google-cloud/storage';
import {ethers} from 'ethers';
import {credentialConfig} from './credential-config.js';
import {decryptSymmetric} from './kms-decrypt.js';
const providers = ethers.providers;
const Wallet = ethers.Wallet;
// The ID of the GCS bucket holding the encrypted keys
const bucketName = process.env.KEY_BUCKET;
// Name of the encrypted key files.
const encryptedKeyFile1 = 'alice_encrypted_key_share';
const encryptedKeyFile2 = 'bob_encrypted_key_share';
// Create a new storage client with the credentials
const storageWithCreds = new Storage({
credentials: credentialConfig,
});
// Create a new storage client without the credentials
const storage = new Storage();
const downloadIntoMemory = async (keyFile) => {
// Downloads the file into a buffer in memory.
const contents =
await storageWithCreds.bucket(bucketName).file(keyFile).download();
return contents;
};
const provider =
new providers.JsonRpcProvider(`http://${process.env.NODE_URL}:80`);
export const signTransaction = async (unsignedTransaction) => {
/* Check if Alice and Bob have both approved the transaction
For this example, we're checking if their encrypted keys are available. */
const encryptedKey1 =
await downloadIntoMemory(encryptedKeyFile1).catch(console.error);
const encryptedKey2 =
await downloadIntoMemory(encryptedKeyFile2).catch(console.error);
// For each key share, make a call to KMS to decrypt the key
const privateKeyshare1 = await decryptSymmetric(encryptedKey1[0]);
const privateKeyshare2 = await decryptSymmetric(encryptedKey2[0]);
/* Perform the MPC calculations
In this example, we're combining the private key shares
Alternatively, you could import your mpc calculations here */
const wallet = new Wallet(privateKeyshare1 + privateKeyshare2);
// Sign the transaction
const signedTransaction = await wallet.signTransaction(unsignedTransaction);
return signedTransaction;
};
export const submitTransaction = async (signedTransaction) => {
// This can now be sent to Ganache
const hash = await provider.sendTransaction(signedTransaction);
return hash;
};
export const uploadFromMemory = async (contents) => {
// Upload the results to the bucket without service account impersonation
await storage.bucket(process.env.RESULTS_BUCKET)
.file('transaction_receipt_' + Date.now())
.save(JSON.stringify(contents));
};
kms-decrypt.js: File ini berisi kode untuk dekripsi menggunakan kunci yang dikelola di KMS. Di bawah ini adalah konten file kms-decrypt.js dan Anda juga dapat menemukannya di sini.
import {KeyManagementServiceClient} from '@google-cloud/kms';
import crc32c from 'fast-crc32c';
import {credentialConfig} from './credential-config.js';
const projectId = process.env.PRIMUS_PROJECT_ID;
const locationId = process.env.PRIMUS_LOCATION;
const keyRingId = process.env.PRIMUS_ENC_KEYRING;
const keyId = process.env.PRIMUS_ENC_KEY;
// Instantiates a client
const client = new KeyManagementServiceClient({
credentials: credentialConfig,
});
// Build the key name
const keyName = client.cryptoKeyPath(projectId, locationId, keyRingId, keyId);
export const decryptSymmetric = async (ciphertext) => {
const ciphertextCrc32c = crc32c.calculate(ciphertext);
const [decryptResponse] = await client.decrypt({
name: keyName,
ciphertext,
ciphertextCrc32c: {
value: ciphertextCrc32c,
},
});
// Optional, but recommended: perform integrity verification on
// decryptResponse. For more details on ensuring E2E in-transit integrity to
// and from Cloud KMS visit:
// https://cloud.google.com/kms/docs/data-integrity-guidelines
if (crc32c.calculate(decryptResponse.plaintext) !==
Number(decryptResponse.plaintextCrc32c.value)) {
throw new Error('Decrypt: response corrupted in-transit');
}
const plaintext = decryptResponse.plaintext.toString();
return plaintext;
};
credential-config.js: File ini menyimpan jalur dan detail workload identity pool untuk peniruan akun layanan. Berikut adalah file credential-config.js yang akan kita gunakan untuk codelab ini.
Dockerfile: Terakhir, kita akan membuat Dockerfile yang akan digunakan untuk membangun image Docker workload. menentukan Dockerfile seperti yang ditentukan di sini.
FROM node:16.18.0
ENV NODE_ENV=production
WORKDIR /app
COPY ["package.json", "package-lock.json*", "./"]
RUN npm install --production
COPY . .
LABEL "tee.launch_policy.allow_cmd_override"="true"
LABEL "tee.launch_policy.allow_env_override"="NODE_URL,RESULTS_BUCKET,KEY_BUCKET,PRIMUS_PROJECT_NUMBER,PRIMUS_PROJECT_ID,PRIMUS_WORKLOAD_IDENTITY_POOL,PRIMUS_WIP_PROVIDER,PRIMUS_SERVICEACCOUNT,PRIMUS_ENC_KEYRING,PRIMUS_ENC_KEY"
CMD [ "node", "index.js" ]
Catatan: LABEL "tee.launch_policy.allow_cmd_override"="true" di Dockerfile adalah kebijakan peluncuran yang ditetapkan oleh penulis image. Hal ini memungkinkan operator mengganti CMD saat menjalankan workload. Secara default, allow_cmd_override disetel ke false. LABEL "tee.launch_policy.allow_env_override" memberi tahu Confidential Space variabel lingkungan mana yang dapat digunakan pengguna image .
Jalankan skrip berikut untuk membuat workload yang melakukan langkah-langkah berikut:
- Buat Artifact Registry(
$PRIMUS_ARTIFACT_REPOSITORY) untuk menyimpan image Docker workload. - Perbarui kode beban kerja dengan nama resource yang diperlukan. Berikut adalah kode beban kerja yang digunakan untuk codelab ini.
- Buat Dockerfile untuk membangun image Docker dari kode beban kerja. Anda dapat menemukan Dockerfile di sini.
- Bangun dan publikasikan image Docker ke Artifact Registry (
$PRIMUS_ARTIFACT_REPOSITORY) yang dibuat pada langkah sebelumnya. - Beri izin baca
$WORKLOAD_SERVICEACCOUNTuntuk$PRIMUS_ARTIFACT_REPOSITORY. Hal ini diperlukan agar container workload dapat menarik image docker workload dari Artifact Registry.
./create_workload.sh
Buat Node Blockchain
Node Ethereum Ganache
Sebelum mengizinkan workload, kita perlu membuat instance Ethereum Ganache. Transaksi yang ditandatangani akan dikirimkan ke instance Ganache ini. Catat alamat IP instance ini. Setelah menjalankan perintah di bawah, Anda mungkin perlu memasukkan y untuk mengaktifkan API.
gcloud compute instances create-with-container ${ETHEREUM_NODE} \
--zone=${PRIMUS_PROJECT_ZONE} \
--tags=http-server \
--project=${PRIMUS_PROJECT_ID} \
--shielded-secure-boot \
--shielded-vtpm \
--shielded-integrity-monitoring \
--container-image=docker.io/trufflesuite/ganache:v7.7.3 \
--container-arg=--wallet.accounts=\"0x0000000000000000000000000000000000000000000000000000000000000001,0x21E19E0C9BAB2400000\" \
--container-arg=--port=80
4. Memberi Otorisasi dan Menjalankan Beban Kerja
Memberi Otorisasi Beban Kerja
Sebagai bagian dari langkah ini, kita akan menyiapkan penyedia workload identity pool di bagian workload identity pool ($PRIMUS_WORKLOAD_IDENTITY_POOL). Ada kondisi atribut yang dikonfigurasi untuk workload identity seperti yang ditunjukkan di bawah. Salah satu kondisinya adalah memvalidasi bahwa image workload diambil dari repositori artefak yang diharapkan.
gcloud config set project $PRIMUS_PROJECT_ID
gcloud iam workload-identity-pools providers create-oidc ${PRIMUS_WIP_PROVIDER} \
--location="${PRIMUS_PROJECT_LOCATION}" \
--workload-identity-pool="$PRIMUS_WORKLOAD_IDENTITY_POOL" \
--issuer-uri="https://confidentialcomputing.googleapis.com/" \
--allowed-audiences="https://sts.googleapis.com" \
--attribute-mapping="google.subject='assertion.sub'" \
--attribute-condition="assertion.swname == 'CONFIDENTIAL_SPACE' && 'STABLE' in assertion.submods.confidential_space.support_attributes && assertion.submods.container.image_reference == '${PRIMUS_PROJECT_REPOSITORY_REGION}-docker.pkg.dev/$PRIMUS_PROJECT_ID/$PRIMUS_ARTIFACT_REPOSITORY/$WORKLOAD_IMAGE_NAME:$WORKLOAD_IMAGE_TAG' && '$WORKLOAD_SERVICEACCOUNT@$PRIMUS_PROJECT_ID.iam.gserviceaccount.com' in assertion.google_service_accounts"
Menjalankan Beban Kerja
Bagian ini menjelaskan cara menjalankan workload di Confidential VM. Untuk melakukannya, kita akan meneruskan argumen TEE yang diperlukan menggunakan tanda metadata. Selain itu, kita akan menetapkan variabel lingkungan untuk container workload menggunakan tanda "tee-env-*". Gambar memiliki variabel berikut:
NODE_URL: URL node Ethereum yang akan memproses transaksi yang ditandatangani.RESULTS_BUCKET: Bucket yang menyimpan hasil transaksi mpc.KEY_BUCKET: Bucket yang menyimpan kunci terenkripsi MPC.PRIMUS_PROJECT_NUMBER: Nomor project yang digunakan untuk file konfigurasi kredensial.PRIMUS_PROJECT_ID: Project ID yang digunakan untuk file konfigurasi kredensial. Hasil eksekusi workload akan dipublikasikan ke$PRIMUS_RESULT_STORAGE_BUCKET.PRIMUS_WORKLOAD_IDENTITY_POOL: Workload identity pool yang digunakan untuk memvalidasi klaim.PRIMUS_WIP_POROVIDER: Penyedia workload identity pool yang mencakup kondisi atribut yang akan digunakan untuk memvalidasi token yang diberikan oleh workload.WORKLOAD_SERVICEACCOUNT: Akun layanan workload.
gcloud compute instances create $WORKLOAD_VM \
--confidential-compute-type=SEV \
--shielded-secure-boot \
--maintenance-policy=TERMINATE \
--scopes=cloud-platform \
--zone=${PRIMUS_PROJECT_ZONE} \
--project=${PRIMUS_PROJECT_ID} \
--image-project=confidential-space-images \
--image-family=confidential-space \
--service-account=$WORKLOAD_SERVICEACCOUNT@$PRIMUS_PROJECT_ID.iam.gserviceaccount.com \
--metadata "^~^tee-image-reference=${PRIMUS_PROJECT_REPOSITORY_REGION}-docker.pkg.dev/$PRIMUS_PROJECT_ID/$PRIMUS_ARTIFACT_REPOSITORY/$WORKLOAD_IMAGE_NAME:$WORKLOAD_IMAGE_TAG~tee-restart-policy=Never~tee-env-NODE_URL=$(gcloud compute instances describe ${ETHEREUM_NODE} --format='get(networkInterfaces[0].networkIP)' --zone=${PRIMUS_PROJECT_ZONE})~tee-env-RESULTS_BUCKET=$PRIMUS_RESULT_STORAGE_BUCKET~tee-env-KEY_BUCKET=$PRIMUS_INPUT_STORAGE_BUCKET~tee-env-PRIMUS_PROJECT_ID=$PRIMUS_PROJECT_ID~tee-env-PRIMUS_PROJECT_NUMBER=$(gcloud projects describe $PRIMUS_PROJECT_ID --format="value(projectNumber)")~tee-env-PRIMUS_WORKLOAD_IDENTITY_POOL=$PRIMUS_WORKLOAD_IDENTITY_POOL~tee-env-PRIMUS_PROJECT_LOCATION=${PRIMUS_PROJECT_LOCATION}~tee-env-PRIMUS_WIP_PROVIDER=$PRIMUS_WIP_PROVIDER~tee-env-PRIMUS_SERVICEACCOUNT=$PRIMUS_SERVICEACCOUNT~tee-env-PRIMUS_KEY=${PRIMUS_KEY}~tee-env-PRIMUS_KEYRING=${PRIMUS_KEYRING}"
Periksa Hasil Cloud Storage
Anda dapat melihat tanda terima transaksi di Cloud Storage. Mungkin perlu waktu beberapa menit agar Ruang Rahasia di-boot dan hasil muncul. Anda akan tahu bahwa container telah selesai saat VM dalam status berhenti.
- Buka halaman Browser Cloud Storage.
- Klik
$PRIMUS_RESULT_STORAGE_BUCKET. - Klik file
transaction_receipt. - Klik Download untuk mendownload dan melihat respons transaksi.
Atau, Anda dapat menjalankan perintah berikut untuk melihat hasilnya.
gcloud config set project $PRIMUS_PROJECT_ID
gsutil cat gs://$PRIMUS_RESULT_STORAGE_BUCKET/transaction_receipt
Catatan: Jika hasil tidak muncul, Anda dapat membuka $WORKLOAD_VM di halaman Compute Engine Cloud Console dan mengklik "Serial port 1 (console)" untuk melihat log.
Memeriksa Transaksi Blockchain Ganache
Anda juga dapat melihat transaksi di log blockchain.
- Buka halaman Cloud Compute Engine.
- Klik
${ETHEREUM_NODE}VM. - Klik
SSHuntuk membuka jendela SSH-in-browser. - Di jendela SSH, masukkan
sudo docker psuntuk melihat container Ganache yang sedang berjalan. - Temukan ID penampung untuk
trufflesuite/ganache:v7.7.3 - Masukkan
sudo docker logs CONTAINER_IDdengan mengganti CONTAINER_ID dengan ID untuktrufflesuite/ganache:v7.7.3. - Lihat log untuk Ganache dan konfirmasi bahwa ada transaksi yang tercantum dalam log.
5. Pembersihan
Berikut adalah skrip yang dapat digunakan untuk membersihkan resource yang telah kita buat sebagai bagian dari codelab ini. Sebagai bagian dari pembersihan ini, resource berikut akan dihapus:
- Bucket penyimpanan input yang digunakan untuk menyimpan bagian kunci terenkripsi (
$PRIMUS_INPUT_STORAGE_BUCKET). - Kunci enkripsi (
$PRIMUS_KEY). - Akun layanan yang digunakan untuk mengakses resource yang dilindungi (
$PRIMUS_SERVICEACCOUNT). - Workload identity pool (
$PRIMUS_WORKLOAD_IDENTITY_POOL). - Akun layanan beban kerja (
$WORKLOAD_SERVICEACCOUNT). - Instance Compute Beban Kerja (
$WORKLOAD_VM&$ETHEREUM_NODE). - Bucket penyimpanan hasil yang digunakan untuk menyimpan hasil transaksi.(
$PRIMUS_RESULT_STORAGE_BUCKET). - Artifact Registry yang digunakan untuk menyimpan image workload (
$PRIMUS_ARTIFACT_REPOSITORY).
./cleanup.sh
Jika Anda sudah selesai menjelajah, pertimbangkan untuk menghapus project Anda.
- Buka Cloud Platform Console
- Pilih project yang ingin Anda nonaktifkan, lalu klik "Hapus" di bagian atas. Tindakan ini akan menjadwalkan penghapusan project.
Apa selanjutnya?
Lihat beberapa codelab serupa ini...
- Data bersama yang diamankan saat digunakan dengan Confidential Space
- Codelab image container bertanda tangan
- Menganalisis data rahasia dengan Ruang rahasia
Bacaan lebih lanjut
- Merasa terisolasi? Confidential computing hadir untuk membantu
- Confidential Computing di GCP
- Confidential Space: Masa depan kolaborasi yang menjaga privasi
- Cara Google dan Intel membuat Confidential Computing lebih aman
- Privasi vs. Progres - Meningkatkan Keamanan dengan Confidential Computing Google Cloud