1. 概要
始める前に、次の機能とコンセプトについてある程度の知識があると、この Codelab を進めるうえで役立ちます。
- Cloud Storage(特にバケット)
- Compute Engine(特に Confidential VM)
- サービス アカウント
- コンテナとリモート リポジトリ
- Workload Identity 連携と属性条件

学習内容
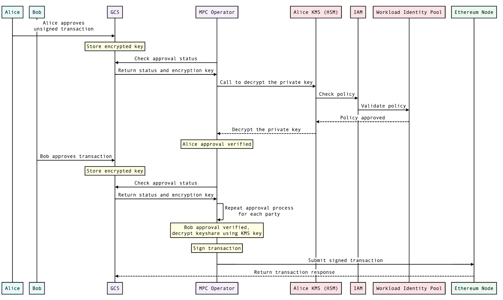
このラボでは、Confidential Space を使用して MPC 準拠のブロックチェーン署名を行うためのリファレンス実装を提供します。このコンセプトについて説明するためのシナリオとして、Primus 社がデジタル アセットを Secundus 社に転送する必要があるとします。このシナリオでは、Company Primus は MPC 準拠モデルを使用しています。つまり、個々の秘密鍵を使用するのではなく、分散鍵を使用しています。これらのキーシェアは、複数の当事者(この場合は Alice と Bob)によって保持されます。このアプローチにより、Primus 社はユーザー エクスペリエンスの簡素化、運用の効率化、秘密鍵の制御など、いくつかのメリットを得ることができます。
このプロセスの基本的な側面を説明するために、技術的な設定の詳細を説明し、Primus 社から Secundus 社へのデジタル アセットの転送を開始する承認と署名のプロセスについて説明します。なお、取引を承認するには、両方とも Company Primus の従業員である Bob と Alice の承認が必要です。
このリファレンス実装では署名オペレーションを示していますが、MPC 鍵管理のすべての側面を網羅しているわけではありません。たとえば、鍵の生成については説明しません。また、Google Cloud 以外のサービスを使用して共同署名を生成したり、共同署名者がそれぞれの環境でブロックチェーン署名を作成したりするといった代替手段や補完的なアプローチもあります。これは、より分散型のアーキテクチャです。このラボが、Google Cloud での MPC に対するさまざまなアプローチの発想のきっかけとなることを願います。
このチュートリアルでは、共同署名鍵マテリアルを使用して Confidential Space で Ethereum トランザクションに署名するシンプルなワークロードを使用します。Ethereum トランザクション署名は、ユーザーが Ethereum ブロックチェーンでトランザクションを承認できるプロセスです。イーサリアム トランザクションを送信するには、秘密鍵で署名する必要があります。これにより、あなたがアカウントの所有者であり、取引を承認したことが証明されます。署名プロセスは次のとおりです。
- 送信者は、受信者のアドレス、送信する ETH の量、その他の関連データを指定するトランザクション オブジェクトを作成します。
- 送信者の秘密鍵は、トランザクション データのハッシュ化に使用されます。
- 次に、ハッシュが秘密鍵で署名されます。
- 署名はトランザクション オブジェクトに添付されます。
- トランザクションが Ethereum ネットワークにブロードキャストされます。
ネットワーク上のノードがトランザクションを受信すると、署名がアカウントの所有者によって署名されたものであることを確認します。署名が有効な場合、ノードはトランザクションをブロックチェーンに追加します。
まず、必要な Cloud リソースを構成します。次に、Confidential Space でワークロードを実行します。この Codelab では、次の手順について説明します。
- Confidential Space の実行に必要な Cloud リソースを構成する方法
- 次の属性に基づいて保護されたリソースへのアクセスを承認する方法:
- What: ワークロード コンテナ
- 場所: Confidential Space 環境(Confidential VM 上の Confidential Space イメージ)
- Who: ワークロードを実行しているアカウント
- Confidential Space VM イメージを実行する Confidential VM でワークロードを実行する方法
必要な API
このガイドを完了するには、指定されたプロジェクトで次の API を有効にする必要があります。
API 名 | API タイトル |
cloudkms.googleapis.com | Cloud KMS |
compute.googleapis.com | Compute Engine |
confidentialcomputing.googleapis.com | Confidential Computing |
iamcredentials.googleapis.com | IAM |
artifactregistry.googleapis.com | Artifact Registry |
2. クラウド リソースを設定する
始める前に
- 次のコマンドを使用して このリポジトリのクローンを作成し、この Codelab の一部として使用される必要なスクリプトを取得します。
git clone https://github.com/GoogleCloudPlatform/confidential-space.git
- この Codelab のディレクトリを変更します。
cd confidential-space/codelabs/digital_asset_transaction_codelab/scripts
- 次の図に示すように、必要なプロジェクト環境変数が設定されていることを確認します。GCP プロジェクトの設定の詳細については、 こちらの Codelab をご覧ください。プロジェクト ID の取得方法と、プロジェクト名やプロジェクト番号との違いについては、こちらをご覧ください。.
export PRIMUS_PROJECT_ID=<GCP project id>
- プロジェクトに対する課金を有効にします。
- 両方のプロジェクトで Confidential Computing API と次の API を有効にします。
gcloud services enable \
cloudapis.googleapis.com \
cloudkms.googleapis.com \
cloudresourcemanager.googleapis.com \
cloudshell.googleapis.com \
container.googleapis.com \
containerregistry.googleapis.com \
iam.googleapis.com \
confidentialcomputing.googleapis.com
- リソース名の変数を設定するには、次のコマンドを使用します。これにより、会社 A の GCP プロジェクトに固有のリソース名(
export PRIMUS_INPUT_STORAGE_BUCKET='primus-input-bucket'など)がオーバーライドされます。 - 会社 A の GCP プロジェクトには、次の変数を設定できます。
$PRIMUS_INPUT_STORAGE_BUCKET | 暗号化された鍵を保存するバケット。 |
$PRIMUS_RESULT_STORAGE_BUCKET | MPC トランザクションの結果を保存するバケット。 |
$PRIMUS_KEY | Primus Bank の $PRIMUS_INPUT_STORAGE_BUCKET に保存されているデータの暗号化に使用される KMS 鍵。 |
$PRIMUS_KEYRING | Primus Bank の暗号鍵 $PRIMUS_KEY の作成に使用される KMS 鍵リング。 |
$PRIMUS_WIP_PROVIDER | MPC ワークロード サービスによって署名されたトークンに使用する属性条件を含む Workload Identity プール プロバイダ。 |
$PRIMUS_SERVICEACCOUNT | $PRIMUS_WORKLOAD_IDENTITY_POOL が保護されたリソースにアクセスするために使用するサービス アカウント。このサービス アカウントには、$PRIMUS_INPUT_STORAGE_BUCKET バケットに保存されている暗号化された鍵を表示する権限が付与されます。 |
$PRIMUS_ARTIFACT_REPOSITORY | ワークロード コンテナ イメージを保存するアーティファクト リポジトリ。 |
$WORKLOAD_SERVICEACCOUNT | ワークロードを実行する Confidential VM にアクセスする権限を持つサービス アカウント。 |
$WORKLOAD_CONTAINER | ワークロードを実行する Docker コンテナ。 |
$WORKLOAD_IMAGE_NAME | ワークロード コンテナ イメージの名前。 |
$WORKLOAD_IMAGE_TAG | ワークロード コンテナ イメージのタグ。 |
- 次のスクリプトを実行して、残りの変数名をリソース名のプロジェクト ID に基づく値に設定します。
source config_env.sh
Cloud リソースを設定する
この手順では、マルチパーティ コンピューティングに必要なクラウド リソースを設定します。このラボでは、次の秘密鍵を使用します。0000000000000000000000000000000000000000000000000000000000000001
本番環境では、独自の秘密鍵を生成します。ただし、このラボでは、この秘密鍵を 2 つの共有に分割し、それぞれを暗号化します。本番環境では、鍵を平文ファイルに保存しないでください。代わりに、秘密鍵を Google Cloud の外部で生成(または完全にスキップして、カスタム MPC 鍵シャードの作成に置き換え)してから、秘密鍵や鍵共有に誰もアクセスできないように暗号化できます。このラボでは、Gcloud CLI を使用します。
次のスクリプトを実行して、必要なクラウド リソースを設定します。これらの手順の一環として、次のリソースが作成されます。
- 暗号化された秘密鍵の共有を保存する Cloud Storage バケット(
$PRIMUS_INPUT_STORAGE_BUCKET)。 - デジタル アセット トランザクションの結果を保存する Cloud Storage バケット(
$PRIMUS_RESULT_STORAGE_BUCKET)。 - 秘密鍵共有を暗号化する KMS の暗号鍵(
$PRIMUS_KEY)と鍵リング($PRIMUS_KEYRING)。 - プロバイダで構成された属性条件に基づいてクレームを検証する Workload Identity プール(
$PRIMUS_WORKLOAD_IDENTITY_POOL)。 - 上記のワークロード ID プール(
$PRIMUS_WORKLOAD_IDENTITY_POOL)に次の IAM アクセス権が付与されたサービス アカウント($PRIMUS_SERVICEACCOUNT)。 roles/cloudkms.cryptoKeyDecrypter: KMS 鍵を使用してデータを復号します。- Cloud Storage バケットからデータを読み取るための
objectViewer。 - このサービス アカウントを Workload Identity プールに接続するための
roles/iam.workloadIdentityUser。
./setup_resources.sh
3. ワークロードを作成する
ワークロード サービス アカウントを作成する
これで、必要なロールと権限を持つワークロードのサービス アカウントが作成されます。これを行うには、次のスクリプトを実行します。これにより、A 社のワークロード サービス アカウントが作成されます。このサービス アカウントは、ワークロードを実行する VM で使用されます。
ワークロード サービス アカウント($WORKLOAD_SERVICEACCOUNT)には次のロールが付与されます。
confidentialcomputing.workloadUserを使用して証明書トークンを取得する- Cloud Logging にログを書き込むための
logging.logWriter。 $PRIMUS_INPUT_STORAGE_BUCKETCloud Storage バケットからデータを読み取るためのobjectViewer。objectUser: ワークロードの結果を$PRIMUS_RESULT_STORAGE_BUCKETCloud Storage バケットに書き込みます。
./create_workload_service_account.sh
ワークロードを作成する
このステップでは、ワークロードの Docker イメージを作成します。この Codelab のワークロードは、暗号化された秘密鍵共有を使用してアセットを転送するためのデジタル トランザクションに署名する単純な Node.js MPC アプリケーションです。こちらにワークロード プロジェクトのコードがあります。ワークロード プロジェクトには次のファイルが含まれています。
package.json: このファイルには、ワークロード MPC アプリケーションで使用するパッケージのリストが含まれています。この例では、@google-cloud/kms、@google-cloud/storage、ethers、fast-crc32c の各ライブラリを使用しています。この Codelab で使用する package.json ファイルはこちらです。
index.js: ワークロード アプリケーションのエントリポイントであり、ワークロード コンテナの起動時に実行するコマンドを指定します。また、ユーザーに署名を求める信頼できないアプリから通常提供される署名なしのトランザクションのサンプルも含まれています。この index.js ファイルは、次に作成する mpc.js から関数もインポートします。以下は index.js ファイルの内容です。こちらでも確認できます。
import {signTransaction, submitTransaction, uploadFromMemory} from './mpc.js';
const signAndSubmitTransaction = async () => {
try {
// Create the unsigned transaction object
const unsignedTransaction = {
nonce: 0,
gasLimit: 21000,
gasPrice: '0x09184e72a000',
to: '0x0000000000000000000000000000000000000000',
value: '0x00',
data: '0x',
};
// Sign the transaction
const signedTransaction = await signTransaction(unsignedTransaction);
// Submit the transaction to Ganache
const transaction = await submitTransaction(signedTransaction);
// Write the transaction receipt
uploadFromMemory(transaction);
return transaction;
} catch (e) {
console.log(e);
uploadFromMemory(e);
}
};
await signAndSubmitTransaction();
mpc.js: ここでトランザクションの署名が行われます。これは、次に説明する kms-decrypt と credential-config から関数をインポートします。以下は mpc.js ファイルの内容です。こちらでも確認できます。
import {Storage} from '@google-cloud/storage';
import {ethers} from 'ethers';
import {credentialConfig} from './credential-config.js';
import {decryptSymmetric} from './kms-decrypt.js';
const providers = ethers.providers;
const Wallet = ethers.Wallet;
// The ID of the GCS bucket holding the encrypted keys
const bucketName = process.env.KEY_BUCKET;
// Name of the encrypted key files.
const encryptedKeyFile1 = 'alice_encrypted_key_share';
const encryptedKeyFile2 = 'bob_encrypted_key_share';
// Create a new storage client with the credentials
const storageWithCreds = new Storage({
credentials: credentialConfig,
});
// Create a new storage client without the credentials
const storage = new Storage();
const downloadIntoMemory = async (keyFile) => {
// Downloads the file into a buffer in memory.
const contents =
await storageWithCreds.bucket(bucketName).file(keyFile).download();
return contents;
};
const provider =
new providers.JsonRpcProvider(`http://${process.env.NODE_URL}:80`);
export const signTransaction = async (unsignedTransaction) => {
/* Check if Alice and Bob have both approved the transaction
For this example, we're checking if their encrypted keys are available. */
const encryptedKey1 =
await downloadIntoMemory(encryptedKeyFile1).catch(console.error);
const encryptedKey2 =
await downloadIntoMemory(encryptedKeyFile2).catch(console.error);
// For each key share, make a call to KMS to decrypt the key
const privateKeyshare1 = await decryptSymmetric(encryptedKey1[0]);
const privateKeyshare2 = await decryptSymmetric(encryptedKey2[0]);
/* Perform the MPC calculations
In this example, we're combining the private key shares
Alternatively, you could import your mpc calculations here */
const wallet = new Wallet(privateKeyshare1 + privateKeyshare2);
// Sign the transaction
const signedTransaction = await wallet.signTransaction(unsignedTransaction);
return signedTransaction;
};
export const submitTransaction = async (signedTransaction) => {
// This can now be sent to Ganache
const hash = await provider.sendTransaction(signedTransaction);
return hash;
};
export const uploadFromMemory = async (contents) => {
// Upload the results to the bucket without service account impersonation
await storage.bucket(process.env.RESULTS_BUCKET)
.file('transaction_receipt_' + Date.now())
.save(JSON.stringify(contents));
};
kms-decrypt.js: このファイルには、KMS で管理されている鍵を使用した復号のコードが含まれています。kms-decrypt.js ファイルの内容は次のとおりです。こちらでも確認できます。
import {KeyManagementServiceClient} from '@google-cloud/kms';
import crc32c from 'fast-crc32c';
import {credentialConfig} from './credential-config.js';
const projectId = process.env.PRIMUS_PROJECT_ID;
const locationId = process.env.PRIMUS_LOCATION;
const keyRingId = process.env.PRIMUS_ENC_KEYRING;
const keyId = process.env.PRIMUS_ENC_KEY;
// Instantiates a client
const client = new KeyManagementServiceClient({
credentials: credentialConfig,
});
// Build the key name
const keyName = client.cryptoKeyPath(projectId, locationId, keyRingId, keyId);
export const decryptSymmetric = async (ciphertext) => {
const ciphertextCrc32c = crc32c.calculate(ciphertext);
const [decryptResponse] = await client.decrypt({
name: keyName,
ciphertext,
ciphertextCrc32c: {
value: ciphertextCrc32c,
},
});
// Optional, but recommended: perform integrity verification on
// decryptResponse. For more details on ensuring E2E in-transit integrity to
// and from Cloud KMS visit:
// https://cloud.google.com/kms/docs/data-integrity-guidelines
if (crc32c.calculate(decryptResponse.plaintext) !==
Number(decryptResponse.plaintextCrc32c.value)) {
throw new Error('Decrypt: response corrupted in-transit');
}
const plaintext = decryptResponse.plaintext.toString();
return plaintext;
};
credential-config.js: このファイルには、Workload Identity プールのパスとサービス アカウントの権限借用の詳細が保存されます。この Codelab で使用する credential-config.js ファイルはこちらです。
Dockerfile: 最後に、ワークロード Docker イメージのビルドに使用される Dockerfile を作成します。こちらで指定されている Dockerfile を定義します。
FROM node:16.18.0
ENV NODE_ENV=production
WORKDIR /app
COPY ["package.json", "package-lock.json*", "./"]
RUN npm install --production
COPY . .
LABEL "tee.launch_policy.allow_cmd_override"="true"
LABEL "tee.launch_policy.allow_env_override"="NODE_URL,RESULTS_BUCKET,KEY_BUCKET,PRIMUS_PROJECT_NUMBER,PRIMUS_PROJECT_ID,PRIMUS_WORKLOAD_IDENTITY_POOL,PRIMUS_WIP_PROVIDER,PRIMUS_SERVICEACCOUNT,PRIMUS_ENC_KEYRING,PRIMUS_ENC_KEY"
CMD [ "node", "index.js" ]
注: Dockerfile の LABEL "tee.launch_policy.allow_cmd_override"="true" は、イメージ作成者が設定した起動ポリシーです。これにより、ワークロードの実行時にオペレータが CMD をオーバーライドできます。デフォルトでは、allow_cmd_override は false に設定されています。LABEL "tee.launch_policy.allow_env_override" は、Confidential Space に対して、イメージ ユーザーが使用できる環境変数を指定します。
次の スクリプトを実行して、次の手順が実行されるワークロードを作成します。
- ワークロード Docker イメージを保存する Artifact Registry(
$PRIMUS_ARTIFACT_REPOSITORY)を作成します。 - 必要なリソース名でワークロード コードを更新します。この Codelab で使用するワークロード コードはこちらです。
- ワークロード コードの Docker イメージをビルドするための Dockerfile を作成します。Dockerfile はこちらで確認できます。
- 前の手順で作成した Artifact Registry(
$PRIMUS_ARTIFACT_REPOSITORY)に Docker イメージをビルドして公開します。 $PRIMUS_ARTIFACT_REPOSITORYに対する$WORKLOAD_SERVICEACCOUNTの読み取り権限を付与します。これは、ワークロード コンテナが Artifact Registry からワークロード Docker イメージを pull するために必要です。
./create_workload.sh
ブロックチェーン ノードを作成する
Ganache Ethereum ノード
ワークロードを承認する前に、Ethereum Ganache インスタンスを作成する必要があります。署名付きトランザクションは、この Ganache インスタンスに送信されます。このインスタンスの IP アドレスをメモしておいてください。次のコマンドを実行した後、API を有効にするために y の入力を求められることがあります。
gcloud compute instances create-with-container ${ETHEREUM_NODE} \
--zone=${PRIMUS_PROJECT_ZONE} \
--tags=http-server \
--project=${PRIMUS_PROJECT_ID} \
--shielded-secure-boot \
--shielded-vtpm \
--shielded-integrity-monitoring \
--container-image=docker.io/trufflesuite/ganache:v7.7.3 \
--container-arg=--wallet.accounts=\"0x0000000000000000000000000000000000000000000000000000000000000001,0x21E19E0C9BAB2400000\" \
--container-arg=--port=80
4. ワークロードを承認して実行する
ワークロードを承認する
この手順では、Workload Identity プール($PRIMUS_WORKLOAD_IDENTITY_POOL)の下に Workload Identity プール プロバイダを設定します。以下に示すように、Workload Identity に属性条件が構成されています。条件の 1 つは、ワークロード イメージが想定されるアーティファクト リポジトリから pull されていることを検証することです。
gcloud config set project $PRIMUS_PROJECT_ID
gcloud iam workload-identity-pools providers create-oidc ${PRIMUS_WIP_PROVIDER} \
--location="${PRIMUS_PROJECT_LOCATION}" \
--workload-identity-pool="$PRIMUS_WORKLOAD_IDENTITY_POOL" \
--issuer-uri="https://confidentialcomputing.googleapis.com/" \
--allowed-audiences="https://sts.googleapis.com" \
--attribute-mapping="google.subject='assertion.sub'" \
--attribute-condition="assertion.swname == 'CONFIDENTIAL_SPACE' && 'STABLE' in assertion.submods.confidential_space.support_attributes && assertion.submods.container.image_reference == '${PRIMUS_PROJECT_REPOSITORY_REGION}-docker.pkg.dev/$PRIMUS_PROJECT_ID/$PRIMUS_ARTIFACT_REPOSITORY/$WORKLOAD_IMAGE_NAME:$WORKLOAD_IMAGE_TAG' && '$WORKLOAD_SERVICEACCOUNT@$PRIMUS_PROJECT_ID.iam.gserviceaccount.com' in assertion.google_service_accounts"
ワークロードを実行
このセクションでは、Confidential VM でワークロードを実行する方法について説明します。これを行うには、メタデータ フラグを使用して必要な TEE 引数を渡します。また、「tee-env-*」フラグを使用して、ワークロード コンテナの環境変数を設定します。このイメージには次の変数があります。
NODE_URL: 署名付きトランザクションを処理する Ethereum ノードの URL。RESULTS_BUCKET: mpc トランザクションの結果を保存するバケット。KEY_BUCKET: MPC 暗号鍵を格納するバケット。PRIMUS_PROJECT_NUMBER: 認証情報構成ファイルに使用されるプロジェクト番号。PRIMUS_PROJECT_ID: 認証情報構成ファイルに使用されるプロジェクト ID。ワークロード実行の結果は$PRIMUS_RESULT_STORAGE_BUCKETに公開されます。PRIMUS_WORKLOAD_IDENTITY_POOL: クレームの検証に使用される Workload Identity プール。PRIMUS_WIP_POROVIDER: ワークロードが提示するトークンの検証に使用する属性条件を含む Workload Identity プール プロバイダ。WORKLOAD_SERVICEACCOUNT: ワークロードのサービス アカウント。
gcloud compute instances create $WORKLOAD_VM \
--confidential-compute-type=SEV \
--shielded-secure-boot \
--maintenance-policy=TERMINATE \
--scopes=cloud-platform \
--zone=${PRIMUS_PROJECT_ZONE} \
--project=${PRIMUS_PROJECT_ID} \
--image-project=confidential-space-images \
--image-family=confidential-space \
--service-account=$WORKLOAD_SERVICEACCOUNT@$PRIMUS_PROJECT_ID.iam.gserviceaccount.com \
--metadata "^~^tee-image-reference=${PRIMUS_PROJECT_REPOSITORY_REGION}-docker.pkg.dev/$PRIMUS_PROJECT_ID/$PRIMUS_ARTIFACT_REPOSITORY/$WORKLOAD_IMAGE_NAME:$WORKLOAD_IMAGE_TAG~tee-restart-policy=Never~tee-env-NODE_URL=$(gcloud compute instances describe ${ETHEREUM_NODE} --format='get(networkInterfaces[0].networkIP)' --zone=${PRIMUS_PROJECT_ZONE})~tee-env-RESULTS_BUCKET=$PRIMUS_RESULT_STORAGE_BUCKET~tee-env-KEY_BUCKET=$PRIMUS_INPUT_STORAGE_BUCKET~tee-env-PRIMUS_PROJECT_ID=$PRIMUS_PROJECT_ID~tee-env-PRIMUS_PROJECT_NUMBER=$(gcloud projects describe $PRIMUS_PROJECT_ID --format="value(projectNumber)")~tee-env-PRIMUS_WORKLOAD_IDENTITY_POOL=$PRIMUS_WORKLOAD_IDENTITY_POOL~tee-env-PRIMUS_PROJECT_LOCATION=${PRIMUS_PROJECT_LOCATION}~tee-env-PRIMUS_WIP_PROVIDER=$PRIMUS_WIP_PROVIDER~tee-env-PRIMUS_SERVICEACCOUNT=$PRIMUS_SERVICEACCOUNT~tee-env-PRIMUS_KEY=${PRIMUS_KEY}~tee-env-PRIMUS_KEYRING=${PRIMUS_KEYRING}"
Cloud Storage の結果を確認する
トランザクションの領収書は Cloud Storage で確認できます。Confidential Space の起動と結果の表示には数分かかることがあります。VM が停止状態になったら、コンテナが完了したことがわかります。
- Cloud Storage ブラウザページに移動します。
- [
$PRIMUS_RESULT_STORAGE_BUCKET] をクリックします。 transaction_receiptファイルをクリックします。- [ダウンロード] をクリックして、トランザクション レスポンスをダウンロードして表示します。
または、次のコマンドを実行して結果を表示することもできます。
gcloud config set project $PRIMUS_PROJECT_ID
gsutil cat gs://$PRIMUS_RESULT_STORAGE_BUCKET/transaction_receipt
注: 結果が表示されない場合は、Compute Engine Cloud Console ページの $WORKLOAD_VM に移動し、[シリアルポート 1(コンソール)] をクリックしてログを表示します。
Ganache ブロックチェーン トランザクションを確認する
ブロックチェーン ログで取引を確認することもできます。
- Cloud Compute Engine ページに移動します。
${ETHEREUM_NODE}VMをクリックします。SSHをクリックして、ブラウザでの SSH ウィンドウを開きます。- SSH ウィンドウで
sudo docker psと入力して、実行中の Ganache コンテナを確認します。 trufflesuite/ganache:v7.7.3のコンテナ ID を確認するsudo docker logs CONTAINER_IDと入力します。CONTAINER_ID はtrufflesuite/ganache:v7.7.3の ID に置き換えます。- Ganache のログを表示し、ログにトランザクションがリストされていることを確認します。
5. クリーンアップ
この Codelab の一部として作成したリソースをクリーンアップするために使用できるスクリプトは、こちらです。このクリーンアップの一環として、次のリソースが削除されます。
- 暗号化された鍵共有の保存に使用される入力ストレージ バケット(
$PRIMUS_INPUT_STORAGE_BUCKET))。 - 暗号鍵(
$PRIMUS_KEY)。 - 保護されたリソースへのアクセスに使用されるサービス アカウント(
$PRIMUS_SERVICEACCOUNT)。 - Workload Identity プール(
$PRIMUS_WORKLOAD_IDENTITY_POOL)。 - ワークロード サービス アカウント(
$WORKLOAD_SERVICEACCOUNT)。 - ワークロード コンピューティング インスタンス(
$WORKLOAD_VMと$ETHEREUM_NODE)。 - トランザクション結果の保存に使用される結果ストレージ バケット(
$PRIMUS_RESULT_STORAGE_BUCKET)。 - ワークロード イメージの保存に使用される Artifact Registry(
$PRIMUS_ARTIFACT_REPOSITORY)。
./cleanup.sh
確認が終わったら、プロジェクトの削除をご検討ください。
- Cloud Platform Console に移動します。
- シャットダウンするプロジェクトを選択し、上部の [削除] をクリックします。これにより、プロジェクトの削除がスケジュールされます。
次のステップ
以下の類似の Codelab をご覧ください。