1. Before you begin
In this codelab, you'll learn how to build a retail chatbot with Dialogflow CX, a Conversational AI Platform (CAIP) for building conversational UIs. Dialogflow CX can implement virtual agents, like: chatbots, voice bots, phone gateways and can support multiple channels in over 50 different languages.
This codelab will guide you how to build a website chatbot for a retail. The fictional business we are building the chatbot for is called: G-Records. G-Records is a rock record label, based in California. The label has 4 rock bands signed; Alice Googler, G's N' Roses, The Goo Fighters and The Google Dolls. G-Records is selling band merchandise to all rock fans.
At the end of this codelab, you can use the chatbot, to order shirts or music or you can ask about your order.

What you'll learn
You will learn the benefits of Dialogflow CX compared to Dialogflow ES by doing! It includes the following concepts:
- How to create a Dialogflow CX virtual agent within Google Cloud
- Learn how to create flows
- Learn how to create entities
- Learn how to create intents
- Learn how to create pages and transition pages with state handlers
- Learn how to transition pages with intent routes
- Learn how to transition pages with parameters & condition routes
- Learn how to return conditional responses with system functions
- Learn how to create fallback messages
- Learn how to use the simulator
- Learn how to create test cases & test coverage
The final Dialogflow CX agent design will look like this:

What you'll need
- You'll need a Google Identity / Gmail address to create a Dialogflow CX agent.
- Access to Google Cloud.
2. Environment Setup
Create a Google Cloud project
Since Dialogflow CX runs in Google Cloud, you must create a Google Cloud project. A project organizes all your Google Cloud resources. It consists of a set of collaborators, enabled APIs (and other resources), monitoring tools, billing information, and authentication and access controls.
When you create a new project, you will need to enter a Project Name. And you will have to link it to an existing Billing Account and Organization.
A billing account is used to define who pays for a given set of resources, and it can be linked to one or more projects. Project usage is charged to the linked billing account. In most cases, you configure billing when you create a project. For more information, see the Billing documentation. Make sure that billing is enabled for your Cloud project.

Enable the Dialogflow API
In order to make use of Dialogflow, you will have to enable the Dialogflow API for your project.
- Select the project you want to enable the API for, and click Continue.
- Collapse the menu of APIs & Services and click on Create Credentials
- Click Application Data
- Say No, I am not using them as you are not using Kubernetes Engine, App Engine or Cloud Functions for now.
- Click Done

Create a new Dialogflow CX agent
To create a new Dialogflow CX agent, first open the Dialogflow CX Console:
- Choose the previously created Google Cloud project.
- Click Create agent.
Complete the form for basic agent settings:
- You can choose any display name.
- As location choose: us-central1
- Select your preferred time zone.
- Select en - English as default language
Click Create.

Alright, we are all set. We finally can get started with modeling our virtual agent.
3. Flows
Complex dialogs often involve multiple conversation topics. In the case of the chatbot we are building for G-Records, for selling band merchandise, we would have dialogs about the product catalog, payment, order status, and customer care questions. We could split these conversation topics into flows.

Flows allow teams to work on individual conversation paths. A good practice would be to simplify the flow, so it fits easily on a screen and it's more modular.
Flows are a new concept to Dialogflow CX. Dialogflow Essentials has the concept Mega Agents, that are somehow similar to Flows. However, you would use Flows much more often.
Later in this lab, we will use state handlers that can end a flow (so it will jump back to a next or previous flow), or you can end the full agent session.
Let's go and create some flows.
Creating Flows
- In Dialogflow CX, click on the + icon > Create flow.
- Specify the name:
Catalogand hit enter.

Your first flow Catalog has been created. Now create the other flows:
Order ProcessMy OrderCustomer Care

Later in this lab we will set page state handlers, this will make sure that eventually the visualization will look like this:

Simulator
On the right side of Dialogflow CX Console you can test the virtual agent, with the built-in simulator. You can test the conversation from the beginning of the conversation, or from a particular flow.
- Click on the Test Agent button, in the top right of your screen.
- In the talk to agent field write:
HelloThe virtual agent will respond with a default welcome text: Greetings! How can I assist?

Let's modify this default welcome text.
Default Start Flow
Let's start by creating an Intent Route that will be triggered once you greet the virtual agent.
- In the left Build > Flows sidebar, click on Default Start Flow, and select the Start tree node.
This will open the Start page. It automatically selected the Start page, in the Build > Pages sidebar section.
- In Start > Routes click on the Default Welcome Intent.
An intent categorizes an end user's intention for one conversation turn. In Dialogflow CX, intents can be part of a state handler to route the next active page or fulfillment
- Remove all the Agent says entries, and add this new text:
Welcome, I am the virtual agent of G-Records, a fictional rock label. You can order artists merchandise, ask questions about your order or shipping, and I can tell you more which artists are currently signed with us. How can I help?
To streamline the conversation, we will also need some quick reply buttons / suggestion chips.
- Click on Add dialogue option > Custom payload and use the below code snippet.
- Use the below code snippet as a Custom payload, and hit Save.
To read more about Custom payloads have a look into the documentation.
{
"richContent": [
[
{
"type": "chips",
"options": [
{
"text": "Which artists?"
},
{
"text": "Which products?"
},
{
"text": "About my order..."
}
]
}
]
]
}

- Go ahead and test the welcome intent in the simulator.
You are probably wondering why you can't see any rich content. This is because rich content such as suggestion chips are dependent on an integration. The following steps require a billing account, but you can skip them if you don't have one.
- In the left sidebar, click on Manage > Integrations.
- Choose Dialogflow Messenger and click on Connect.
- In the popup click Enable.

Another popup will be shown, this time with integration JavaScript code that you can paste in your website to integrate the Dialogflow Messenger component on your website. Since we don't have a website yet, we will test the virtual agent directly in the tool.

- Click on the Try Now link.
- Click on the bottom right chatbot icon, to open the chat window. Write
Helloto kick-off the conversation.

For now, when you click on the suggestion chips, the virtual agent won't understand what you mean. This is because our virtual agent is not switching between states yet. We can do this in Dialogflow CX with Pages. Let's continue the lab, we will first create some Entities and Intents.
4. Entity Types
Entity types are used to control how data from end-user input is extracted. Dialogflow CX entity types are very similar to Dialogflow ES entity types. Dialogflow provides predefined system entities that can match many common types of data. For example, there are system entities for matching dates, times, colors, email addresses, and so on. You can also create your own custom entities for matching custom data.
Let's start by preparing all the custom entities before we can design the pages in a flow. We will create the following entities:

Creating Entities
Let's create an Artist entity.
- Click Manage > Entity Types
- Click + Create
- Display Name:
Artist - Entities:
The Google Dolls(with synonym:Google Dolls)The Goo Fighters(with synonym:Goo Fighters)G's N' Roses(with synonym:Gs and Roses)Alice Googler- Click Advanced options and check Fuzzy Matching. (If you spell the band name wrong, it might still match it to the right entity.)
- In Advanced options also check Redact in log. (If you spell the band name wrong, it will correct the name in the log.)
- Click Save
We will also need an entity for the Merch item:
- Click Manage > Entity Types
- Click + Create
- Display Name:
Merch - Entities:
T-shirtLongsleeve(with synonym:Longsleeve shirt)Tour MovieDigital Album(with synonym:MP3 Album,MP3)CD(with synonymsDisc,Physical CD)
- Click Save
We will also need an entity for the Album:
- Click Manage > Entity Types
- Click + Create
- Display Name:
Album - Entities:
LiveGreatest Hits(with synonym:Hits)
- Click Save
We will also need an entity for clothing sizes:
- Click Manage > Entity Types
- Click + Create
- Display Name:
ShirtSize - Entities:
XS(with synonym:Extra Small)S(with synonym:Small)M(with synonym:Medium)L(with synonym:Large)XL(with synonym:Extra Large)2XL(with synonym:Extra Extra Large)3XL
- Click Save
And an entity for order numbers, that are typically 4 alphanumeric and 3 numbers. (like ABCD123)
- Click Manage > Entity Types
- Click + Create
- Display Name:
OrderNumber - Regexp entities
- Entity: [A-Z]{4}[0-9]{3}
- Click Save
Your entity configuration should look similar to the following:
@Artist: 
@Merch: 
@Album: 
@ShirtSize: 
@OrderNumber: 
Once, the custom entities are prepared, we can prepare the intents. Let's continue the lab.
5. Intents
An Intent categorizes an end user's intention for one conversation turn. They have been dramatically simplified in Dialogflow CX, It's no longer a building block for conversational control. Dialogflow CX only uses intents to match what the users are saying. In Dialogflow ES, you had to tie everything to an intent (parameters, events, fulfillment, etc.). Intents in Dialogflow CX only contain training phrases and therefore are reusable. It no longer controls the conversation. So the process of creating intents will be straight forward:
The training phrases in intents can make use of Entities to extract ‘variable' input, this is why it's a good practice, to create your entity types in advance, which is what we did in the previous page of lab steps.
Creating Intents
Let's start by preparing all the intents before we can design the pages in a flow.
- Click the Manage > Intents.
- Click on + Create
Use the following details:
- Display name
redirect.artists.overview - Description
Artists overview: The bands supported by the label

Scroll down and create the following training phrases:
Which bands are signed?Which bandsWhich artistsWhich artists are part of the record labelWho is part of the labelFrom which bands can I buy merchandiseBand merchandiseWhich music do you have?I would like to know who are signed to the labelWho are supported by the labelFrom who can I buy shirtsWhat music can I orderCan I get an overview of all the artists

- Click Save.
- Now let's continue and create all the other intents. Use your own imagination to come up with more training phrases. A best practice would be to have at least 10 training phrases per intent to cover the different ways a user might trigger that intent. For the purpose of this lab, having less should be fine too.
A couple of things to look for:
- Note that as you enter your training phrase, Dialogflow CX will automatically annotate your entities. If it doesn't do so, you may need to update your entity (by adding a synonym) or by manually annotating the training phrase yourself.
- Shorter training phrases: Dialogflow's NLU system can also work with shorter training phrases and we have provided a couple of examples here.
- Over-training: Too many training phrases for an intent may cause over-training and a less desirable result. It is best practice to use iterative and incremental testing and add in training phrases in the case that there isn't an intent matched.
Display name | Training phrases |
|
|
|
|
|
|
|
|
|
|
|
|
|
|
|
|
|
|
|
|
|
|
|
|
|
|
|
|
|
|
|
|
|
|
|
|
|
|
|
|
Now that our reusable elements (flows, entities, and intents) are prepared, we can put this together by creating Pages and State Handlers.
6. Pages & State Handlers
A Dialogflow CX conversation (a session) can be described and visualized as a finite state machine. Take a vending machine as an example, it could be modelled as a finite state machine. It has the following states: Waiting for Coins, Select Candy, Give Candy and given a set of inputs, it moves between those states. For example, inserting a coin moves the vending machine from Waiting for coins to Select Candy. Pages are how we can model these states for a Dialogflow CX virtual agent.
As an end user interacts with Dialogflow CX in a conversation, the conversation moves from page to page so at any given moment, exactly one page is the current page, the current page is considered active, and also the flow associated with that page is considered active.
For each Flow, you define many pages, where your combined pages can handle a complete conversation on the topic(s) the flow is designed for. Every flow has a special start page. When a flow initially becomes active, the start page becomes the current page. For each conversational turn, the current page will either stay the same or transition to another page. This concept will allow you to create larger agents with many pages and multiple conversation turns.
Pages contain fulfillments (static entry dialogues and/or webhooks), parameters, and state handlers. Conversation control happens through state handlers, which allows you to create various transition routes to transition to another Dialogflow CX page, including making it conditional (for branching of conversations).
A conversation's state is controlled by handling transitions between pages with three different types of routes:
- Intent routes: When an intent should be matched (e.g. changing page based on what an end user says). (Blue lines in the visual diagram.)
- Condition routes: When a condition should be checked (e.g. changing page based on certain parameters stored in the session) (Orange lines in the visual diagram.)
- Event handlers: When a certain fallback event should be handled (e.g. handling no input, no match, in order to disambiguate the end user to either an intent or condition route) (Green lines in the visual diagram.)
The conversation utterances (i.e. the content or response back to the user) is defined by fulfillment, which can be either static or dynamic:
- Static fulfillment: When a static fulfillment response is provided
- Dynamic fulfillment: When a fulfillment webhook is called for dynamic responses
For our retail bot, we will create some intent routes and provide some static entry fulfillment responses, which will be presented to the user as soon as a page gets activated. Later, we will create parameters with condition routes to gather the information you will need to make an merchandise order.
Page Intent Routes
Creating the pages in the Default Start Flow
Here's a flow chart of the default start flow:

Let's click this together:
- Click Build > Default Start Flow
- Click the Start Page
- Click the + icon next to Routes
- Add redirect.artists.overview
- Scroll down to Transition, and transition to the Catalog flow.
- Hit Save
- Repeat the above steps for
redirect.product.overviewand the other 11 rows from this table:
Page (In Flow) | Routes > Intent | Routes > Transition To |
Start |
| - |
Start |
| Flow: Catalog |
Start |
| Flow: Catalog |
Start |
| Flow: Catalog |
Start |
| Flow: Catalog |
Start |
| Flow: Catalog |
Start |
| Flow: Catalog |
Start |
| Flow: Customer Care |
Start |
| Flow: Customer Care |
Start |
| Flow: Customer Care |
Start |
| Flow: My Order |
Start |
| Flow: My Order |
Start |
| Flow: My Order |
Start |
| Page: End Session |

The Default Start Flow will work like an option menu works when calling a call center. However, in this virtual agent it is trained with Natural Language, with the training phrases in intents. Therefore the interaction is driven by conversation and not by DTMF options and is more natural and human-like.

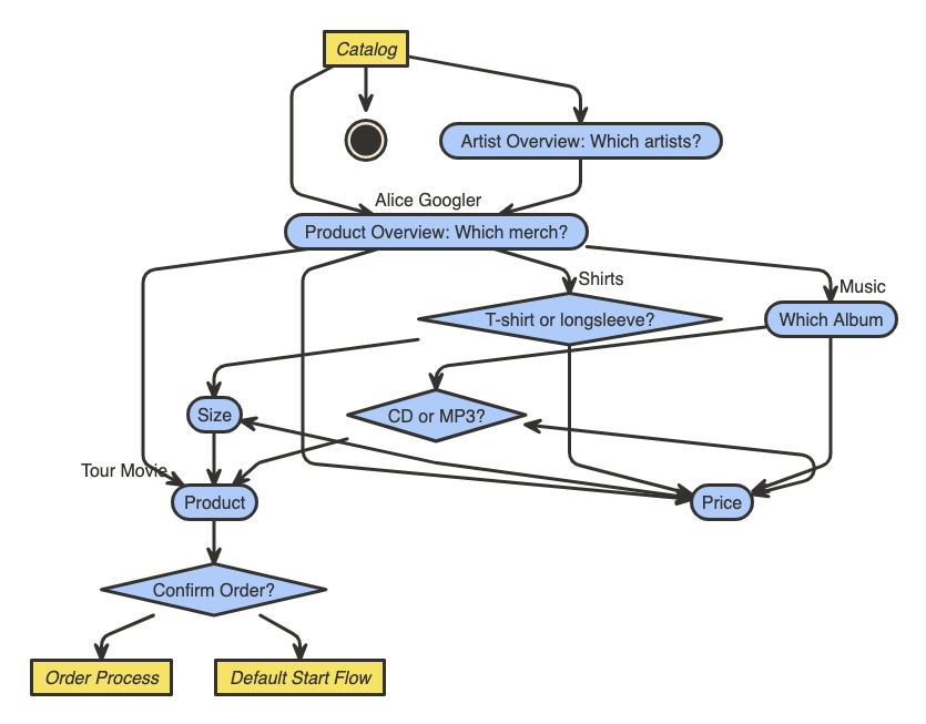
Creating the pages in the Catalog Flow
The following chat transcript belongs to the Catalog flow:
> "Hi"
"Welcome, I am the virtual agent of G-Records, a fictional rock label.
You can order artists merchandise, ask questions about your order or shipping,
and I can tell you more which artists are currently signed with us. How can I help?"
> "Which bands are signed with this record label?"
"The following bands are signed with G-Records:
Alice Googler, G's N' Roses, The Goo Fighters and The Google Dolls.
From which of these artists would you like to order merchandise?"
> "Alice Googler"
"You want to rock with Alice Googler merchandise. Awesome!
We sell shirts, music or the tour movie.
Which merchandise item do you want?"
"(Suggestion chips: [Shirts] [Music] [Tour Movie])"
> "I would like to buy a Shirt"
"Do you want a longsleeve or a t-shirt?"
"(Suggestion chips: [T-shirt, Longsleeve, Price?])"
> "What's the price difference?"
"A t-shirt costs $25 and a longsleeve costs $30.
Do you want a longsleeve or a t-shirt?"
> "A t-shirt",
"What shirt size do you want?"
"(Suggestion chips: [XS, S, M, L, XL, 2XL, 3XL])"
> "M"
"A T-shirt of Alice Googler size: M costs $25. Shall I continue to order?"
The dialogue will be different when you choose Music or Tour Movie: For Music the dialogue will look like this:
> "Music"
"We have a Greatest Hits Album or the Live Album. Which one do you want?"
"(Suggestion chips: [Greatest Hits, Live, Price?])"
> "The Live Album"
"Do you want this album on CD or MP3?"
"(Suggestion chips: [CD, MP3])"
> "What's the price difference?"
"A CD costs $15. The digital album on MP3 costs $10.
Do you want this album on CD or MP3?"
> "Digital Album",
"The Digital Album: Alice Googler - Live costs $10. Shall I continue to order?"
For the Tour Movie the dialogue will look like this:
> "Tour Movie"
"The Tour Movie of G's N' Roses costs $25. Shall I continue to order?
Here's a flow chart of all the pages within the Catalog flow:

Notice the complexity of this flow:
- I could skip the Which artists question and immediately ask "Which merchandise items are available".
- From the Default Start Flow, I could ask: "I want to buy The Google Dolls t-shirt", or "I want to buy something". Which means the virtual agent will ask follow up questions, to fill the slots for these required parameters. It jumps directly to the Product Page.
- The Price dialogue comes from the Price page that will be reused.
- Although the dialogue for the Tour Movie looks like it's the most simple dialogue, we will actually do something special with it. We will reuse this part of the dialogue, so end-users can also enter it directly for one of the other products, if they specialize all the information at once:
> "I want The Goo Fighters longsleeve size S."
"The longsleeve of The Goo Fighters size S costs $30. Shall I continue to order?"
Let's first start with connecting the pages.
- Click Build > Catalog
- Click the Start Page
- Click the + icon next to Routes
- Add redirect.artists.overview
- Scroll down to Transition, select Page and choose: + new Page
- Use the page name:
Artist Overviewand hit Save
Now let's finish the rest of the flow:
- The previous steps can be repeated with the following pages, intents and fulfillments. Take over this table. Page, is the Page you will select in the flow, Routes > Transition To is the new flow or page you will create and transition to.
Page (In Flow) | Routes > Intent | Routes > Transition To |
Catalog Start |
| Artist Overview |
Catalog Start |
| Product |
Catalog Start |
| Product Overview |
Catalog Start |
| Product Overview |
Catalog Start |
| Shirts |
Catalog Start |
| Music |
Catalog Start |
| End Session |
Catalog Start |
| End Flow |
Artist Overview |
| Product Overview |
Now let's continue and add more static fulfillments.
- In the Catalog flow, click on the Artist Overview page.
- Click Edit fulfillment in the Entry fulfillment section.
- Use the following static fulfillments (Agent says):
The following bands are signed with G-Records: Alice Googler, G's N' Roses, The Goo Fighters and The Google Dolls.
- Click Save
- In the Catalog flow, click on the Product Overview page.
- Click Edit fulfillment in the Entry fulfillment section.
- Use the following static fulfillment (Agent says):
We sell shirts, music or the tour movie.
- Hit Save.
Page Parameters
Parameters are used to capture and reference values that have been supplied by the end-user during a session. Each parameter has a name and an entity type. @Artist and @Merch are the minimum parameters that we need to collect to make a merchandise order. For T-shirts or Longsleeves, you also want to collect @ShirtSize and in case you want to order music, you will also need a @Carrier and @Album name.
Those parameters will need to be marked as required. And once it's required, you would want to provide custom prompts to remember your end user, to provide the correct answers so these parameters can be collected. There are a few mechanisms in Dialogflow CX that can help you with this.
For example, you could provide custom static fulfillment messages in the Parameter section. If the parameter is required, then these parameter fulfillments will be shown. These response messages will be added to the response queue. During an agent's turn, it is possible (and sometimes desirable) to call multiple fulfillments, each of which may generate a response message. Dialogflow maintains these responses in a response queue. To read more about the page life cycle, and the order these fulfillments will be added to the response queue, read the Dialogflow CX Page Docs.
Creating the parameters on the Artist Overview page
Let's define some page parameters:
- In the Catalog Flow, click on the Artist Overview page.
- Click the + in the Parameters block. Add the artist parameter:
- Display Name:
artist - Entity Type:
@Artist - Required: Check
- Redact in log: Check
- Now we will add some custom parameter fulfillment messages. If the artist parameter haven't been collected by the virtual agent yet, the end user will get this agent response added to the response queue:
From which of these artists would you like to order merchandise?
- Add a second dialogue option that provides rich suggestion chips. Click Add dialogue option and use this code (in JSON):
{
"richContent": [
[
{
"options": [
{
"text": "The Google Dolls"
},
{
"text": "The Goo Fighters"
},
{
"text": "Alice Googler"
},
{
"text": "G's N' Roses"
}
],
"type": "chips"
}
]
]
}
It is possible to handle different fallback fulfillment prompts based on the amount of tries your end-user tried to answer these. You would do this with parameters event handlers. There are various built-in event handlers to choose from such as Invalid Parameters, Utterances too long, No input, No input 1st try, 2nd try, or No Match. The difference between no input and no match, is that with no input a user never provided an answer, where with no match, the user did provide an answer but Dialogflow CX could not intent match this with a page.
- Scroll down to the Reprompt event handlers section.
- Click Add event handler and select the event:
No-match default - Use the following event static text fulfillment:
I missed that. Please, specify the artist. You can choose between: Alice Googler, G's N' Roses, The Google Dolls or The Goo Fighters. Which artist do you want to buy merchandise from?
- Click Save
- Click Add event handler ans select the event:
No-input default - Use the following event static text fulfillment:
I am sorry, I could understand the artist's name. You can choose between Alice Googler, G's N' Roses, The Google Dolls or The Goo Fighters. Which artist do you want to buy merchandise from?
- Click Save
Page Condition Routes
Parameters are very powerful in combination with Page Conditional Routes. When a condition evaluates to true, the associated page route will be called. A condition could be, A parameter equals a specific value, or A parameter can't be missing, or A form that has been completed, and many more. You can find more information on Parameters and Conditions in the Dialogflow CX Documentation.
For our retail virtual agent, we will need to collect a sequence of parameters, hence we will need to create a condition, to check if a ‘form' has been completed. A form is a list of parameters that should be collected from the end-user for the page. The virtual agent interacts with the end-user for multiple conversation turns, until it has collected all of the required form parameters, which are also known as page parameters.
Dialogflow CX automatically sets parameter values provided by the end-user during form filling. To check whether the current page's complete form is filled, use the following condition: $page.params.status = "FINAL"
Creating the conditional routes on the Artist Overview page
Let's create a conditional route, which will transition to the next page, once the artist is known:
- In the Artist Overview page, click on the + icon in the Routes section.
- Scroll down to the Condition section.
- Select At least one (OR)
- Next, we will write an expression that
- Parameter:
$page.params.status - Operator:
= - Value:
"FINAL"
- Now, we will create a specific static fulfillment message on the route, confirming the end user's choice. Scroll down to the Fulfillment block and write the following fulfillment messages:
$session.params.artist, great choice! Rock on!You want to rock with $session.params.artist merchandise. Awesome!
- When the condition is true, you should transition to the Product Overview page. Scroll down to the Transition section and use the following page:
Product Overview - Hit Save.

Creating the routes on the Product Overview page
Now, that we know how you can create parameters and conditional routes, let's create more parameters for the following pages:
Product Overview
- Create
artistparameter in the Product Overview Page:
- Display Name:
artist - Entity Type:
@Artist - Required: Check
- Redact in log: Check
- Initial prompt fulfillment:
From which of these artists would you like to order merchandise?
{
"richContent": [
[
{
"options": [
{
"text": "The Google Dolls"
},
{
"text": "The Goo Fighters"
},
{
"text": "Alice Googler"
},
{
"text": "G's N' Roses"
}
],
"type": "chips"
}
]
]
}
- Event Handler >
No-match default:To buy merchandise you can choose between the following artists: Alice Googler, G's N' Roses, The Google Dolls or The Goo Fighters. Which artist do you want to buy merchandise from? - Custom payload:
{
"richContent": [
[
{
"options": [
{
"text": "The Google Dolls"
},
{
"text": "The Goo Fighters"
},
{
"text": "Alice Googler"
},
{
"text": "G's N' Roses"
}
],
"type": "chips"
}
]
]
}
- Event Handler >
No-input default:To buy merchandise you can choose between the following artists: Alice Googler, G's N' Roses, The Google Dolls or The Goo Fighters. Which artist were you trying to mention? - Custom payload:
{
"richContent": [
[
{
"options": [
{
"text": "The Google Dolls"
},
{
"text": "The Goo Fighters"
},
{
"text": "Alice Googler"
},
{
"text": "G's N' Roses"
}
],
"type": "chips"
}
]
]
}
- Create
merchparameter:
- Display Name:
merch - Entity Type:
@Merch - Required: Check
- Redact in log: Check
- Fulfillment:
Which merchandise item do you want? - Click: Add dialogue option > Custom payload:
{
"richContent": [
[
{
"type": "chips",
"options": [
{
"text": "Shirts"
},
{
"text": "Music"
},
{
"text": "Tour movie"
}
]
}
]
]
}
- Event Handler >
No-match default - Event Handler Fulfillment:
We sell Shirts, Music or the Tour movie. Which of these items do you want? - Custom payload:
{
"richContent": [
[
{
"type": "chips",
"options": [
{
"text": "Shirts"
},
{
"text": "Music"
},
{
"text": "Tour movie"
}
]
}
]
]
}
- Event Handler >
No-input default - Event Handler Fulfillment:
I couldn't understand which merchandise item you wanted to buy. You can choose between: Shirts, Music or the Tour movie. Which item do you want? - Custom payload:
{
"richContent": [
[
{
"type": "chips",
"options": [
{
"text": "Shirts"
},
{
"text": "Music"
},
{
"text": "Tour movie"
}
]
}
]
]
}
- Create a route which will transition to the Product page for when
artistis provided and themerchitem is provided.
- Condition:
- Match Every rule (AND)
- Expression:
$session.params.artist != null - Expression:
$session.params.merch != null - Fulfillment:
Alright! $session.params.merch of $session.params.artist, let's go! - Transition: Page:
Product
- Create a route for when the user says "Shirts"
- Intent: redirect.shirts
- Transition: Page:
Shirts
- Create a route for when the user says "Music"
- Intent: redirect.music
- Transition: Page:
Music
- Create a route for when the user ask for price information
- Intent: redirect.price
- Transition: Create new Page:
Price
When you have set the above configuration, you will see a visualization similar to the picture below. Note that intent routes are blue in the diagram, and condition routes are orange. While not depicted, event handlers are green, and when multiple route types transition to a page, the line will be grey.

By now, you have learned how to create Flows, Entities, Intents, and Pages with State Handlers like: Intent Routes and Conditional Routes based on Parameters. Later in this lab, we will use conditional branching in the fulfillment, to provide different dialogues based on the input.
You can use the following configurations, to finalize our virtual agent.
Shirts Page:
- Create the following configurations in the Shirts Page:
- Entry fulfillment:
Do you want a longsleeve or a t-shirt? - Entry fulfillment Custom payload:
{
"richContent": [
[
{
"type": "chips",
"options": [
{
"text": "T-shirt"
},
{
"text": "Longsleeve"
},
{
"text": "Price?"
}
]
}
]
]
}
- Create an Intent Route:
redirect.pricewith a transition to thePricePage - Create the following parameter:
- Parameter:
merch- Entity Type:@Merch,RequiredandRedact in log - Parameter > Event Handler >
No-match default - Parameter > Event Handler Fulfillment:
You can choose between a t-shirt or a longsleeve. Which of these do you want? - Parameter > Event Handler Fulfillment Custom payload:
{
"richContent": [
[
{
"type": "chips",
"options": [
{
"text": "T-shirt"
},
{
"text": "Longsleeve"
}
]
}
]
]
}
- Parameter > Event Handler >
No-input default - Parameter > Event Handler Fulfillment:
I couldn't understand if you want the t-shirt or the longsleeve. Which of these do you want? - Parameter > Event Handler Fulfillment Custom payload:
{
"richContent": [
[
{
"type": "chips",
"options": [
{
"text": "T-shirt"
},
{
"text": "Longsleeve"
}
]
}
]
]
}
- Click on the entry fulfillment and scroll down to Parameter presets, each time when the Shirts page gets active, the category parameter will be set to shirts:
Parameter | Value |
|
|
- Add a Conditional Route:
- Match At Least One Rule (OR)
- Expression:
$session.params.merch = "T-shirt" - Expression:
$session.params.merch = "Longsleeve" - Transition to new page:
Shirt Size
Price Page:
Since the messages for prices will be depending on the chosen merchandise item or category (music or shirts), we will fix this part later in the lab. Just entering a placeholder is more than enough for now.
- Create the following configurations in the Price Page:
- Entry fulfillment:
PRICE TODO
Since you can request the price from various places in the conversation, it should always give you an answer and transfer you back to the previous part of the dialogue, to continue the order. There are 5 places in the dialogue tree where you can branch of to get price information. (Shirt, Shirt Size, Music, Carrier and also direct via an Intent Route), thus we will need some conditional routes to move back:
- Add a conditional Route:
- Match Every rule (AND)
- Expression:
$session.params.category = "shirts" - Expression:
$session.params.merch = "null" - Transition to new page:
Shirts
- Add a Conditional Route:
- Match Every rule (AND)
- Expression:
$session.params.category = "shirts" - Expression:
$session.params.size = "null" - Transition to new page:
Shirt Size
- Add a Conditional Route:
- Match Every rule (AND)
- Expression:
$session.params.category = "music" - Expression:
$session.params.album = "null" - Transition to new page:
Music
- Add a Conditional Route:
- Match Every rule (AND)
- Expression:
$session.params.category = "music" - Expression:
$session.params.merch = "null" - Transition to new page:
Carrier
- Add a Conditional Route:
- Match Every rule (AND)
- Expression:
$session.params.category = "null" - Transition to new page:
Product Overview
Shirt Size Page:
- Create the following configurations in the Shirt Size Page:
- Entry fulfillment:
What shirt size do you want? - Entry fulfillment Custom payload:
{
"richContent": [
[
{
"type": "chips",
"options": [
{
"text": "XS"
},
{
"text": "S"
},
{
"text": "M"
},
{
"text": "L"
},
{
"text": "XL"
},
{
"text": "2XL"
},
{
"text": "3XL"
}
]
}
]
]
}
- Create an Intent route:
redirect.pricewith a transition to thePricePage. - Create the following parameter:
- Parameter:
shirtsize- Entity Type:@ShirtSize-Required,Redact In Log - Parameter > Event Handler >
No-match default - Parameter > Event Handler Fulfillment:
Please tell me the shirt size, such as XL. - Parameter > Event Handler Fulfillment Custom payload:
{
"richContent": [
[
{
"type": "chips",
"options": [
{
"text": "XS"
},
{
"text": "S"
},
{
"text": "M"
},
{
"text": "L"
},
{
"text": "XL"
},
{
"text": "2XL"
},
{
"text": "3XL"
}
]
}
]
]
}
- Parameter > Event Handler >
No-input default - Parameter > Event Handler Fulfillment:
I couldn't understand the shirt size. What size do you want? - Parameter > Event Handler Fulfillment Custom payload:
{
"richContent": [
[
{
"type": "chips",
"options": [
{
"text": "XS"
},
{
"text": "S"
},
{
"text": "M"
},
{
"text": "L"
},
{
"text": "XL"
},
{
"text": "2XL"
},
{
"text": "3XL"
}
]
}
]
]
}
- Add a Conditional Route:
- Match Every rule (AND)
- Expression:
$page.params.shirtsize != "null" - Transition to Page:
Product
Music Page:
- Create the following configurations in the Music Page:
- Entry fulfillment:
We have a Greatest Hits Album or the Live Album. Which one do you want? - Entry fulfillment Custom payload:
{
"richContent": [
[
{
"type": "chips",
"options": [
{
"text": "Greatest Hits"
},
{
"text": "Live"
},
{
"text": "Price?"
}
]
}
]
]
}
- Create an Intent Route:
redirect.pricewith a transition to Page:Price. - Create the following parameter:
- Parameter:
album- Entity Type:@Album-Required,Redact In Log - Parameter > Event Handler >
No-match default - Parameter > Event Handler Fulfillment:
You can choose between Greatest Hits and Live Album. Which of these do you want? - Parameter > Event Handler Fulfillment Custom payload:
{
"richContent": [
[
{
"type": "chips",
"options": [
{
"text": "Greatest Hits"
},
{
"text": "Live"
}
]
}
]
]
}
- Parameter > Event Handler >
No-input default - Parameter > Event Handler Fulfillment:
I couldn't understand if you want the album: Greatest Hit or Live. Which of these do you want? - Parameter > Event Handler Fulfillment Custom payload:
{
"richContent": [
[
{
"type": "chips",
"options": [
{
"text": "Greatest Hits"
},
{
"text": "Live"
}
]
}
]
]
}
- Click on the entry fulfillment and scroll down to Parameter presets, each time when the Music page gets active, the category parameter will be set to music:
Parameter | Value |
|
|
- Add a Conditional Route:
- Match Every rule (AND)
- Expression:
$page.params.album != "null" - Transition to Page:
Carrier
Carrier Page:
- Create the following configurations in the Carrier Page:
- Entry fulfillment:
Do you want this album on CD or MP3? - Entry fulfillment Custom payload:
{
"richContent": [
[
{
"type": "chips",
"options": [
{
"text": "CD"
},
{
"text": "MP3"
},
{
"text": "Price?"
}
]
}
]
]
}
- Create an Intent route:
redirect.pricewhich transitions to thePricePage. - Create the following parameter:
- Parameter:
merch- Entity Type:@Merch-Required,Redact In Log - Parameter > Event Handler >
No-match default - Parameter > Event Handler Fulfillment:
Do you want a physical CD or the digital album? - Parameter > Event Handler Fulfillment: Custom payload:
{
"richContent": [
[
{
"type": "chips",
"options": [
{
"text": "CD"
},
{
"text": "Digital Album"
}
]
}
]
]
}
- Parameter > Event Handler >
No-input default - Parameter > Event Handler Fulfillment:
I couldn't understand if you mean CD or MP3. Which one do you want? - Parameter > Event Handler Fulfillment: Custom payload:
{
"richContent": [
[
{
"type": "chips",
"options": [
{
"text": "CD"
},
{
"text": "MP3"
}
]
}
]
]
}
- Add a Conditional Route:
- Match Every rule (AND)
- Expression:
$page.params.merch != "null" - Transition to Page:
Product
Product Page:
- Create the following parameters:
Parameter Displayname | Parameter Entity Type | Checks |
|
| Required, Redact in log |
|
| Required, Redact in log |
- The artist parameter needs the following initial prompt fulfillment, which will be shown when the artist isn't known.
You didn't mention which artist you are interested in. You can ask me to buy the $session.params.merch of the artist you like or ask which artists we signed. How can I help?
{
"richContent": [
[
{
"options": [
{
"text": "Which artists?"
}
],
"type": "chips"
}
]
]
}
- Also add a
No-input defaultevent handler with fulfillment:I couldn't understand what you just said. Ask me which artists are signed. - And a
No-match defaultevent handler with fulfillment:I missed that. Please ask me which artists are signed.
- The merch parameter needs reprompt event handlers as well.
- Add a
No-input defaultevent handler with fulfillment:I couldn't understand what you just said. Which merchandise item do you want? - And a
No-match defaultevent handler with fulfillment:I missed that. Which merchandise item do you want?
The next route will transition to the confirmation page when the artist is known and the user chooses a "Tour Movie".
- Add a Conditional Route:
- Match Every rule (AND)
- Expression:
$session.params.artist != null - Expression:
$session.params.merch = "Tour Movie" - Parameter Presets Add Parameter >
price = 25 - Transition to new page:
Confirmation
The next route will transition to the confirmation page when the artist is known and the user chooses a "T-shirt" and the shirt size is chosen.
- Add a Conditional Route:
- Custom Expression:
$session.params.artist != null AND $session.params.merch = "T-shirt" AND $session.params.shirtsize != null - Parameter Presets Add Parameter >
price = 25 - Transition to page:
Confirmation
The next route will transition to the confirmation page when the artist is known and the user chooses a "Longsleeve" and the shirt size is chosen.
- Add a Conditional Route:
- Custom Expression:
$session.params.artist != null AND $session.params.merch = "Longsleeve" AND $session.params.shirtsize != null - Parameter Presets Add Parameter >
price = 30 - Transition to page:
Confirmation
The next route will transition to the confirmation page when the artist is known and the user chooses a "CD" also the album name is chosen.
- Add a Conditional Route:
- Custom Expression:
$session.params.artist != null AND $session.params.merch = "CD" AND $session.params.album != null - Parameter Presets Add Parameter >
price = 15 - Transition to page:
Confirmation
The next route will transition to the confirmation page when the artist is known and the user chooses a "Digital Album" and the album name is chosen.
- Add a Conditional Route:
- Custom Expression:
$session.params.artist != null AND $session.params.merch = "Digital Album" AND $session.params.album != null - Parameter Presets Add Parameter >
price = 10 - Transition to page:
Confirmation
Next, we will now make some advanced conditionals with prompts that detect missing information. The next route will transition back to the music page when the artist is known and the user chooses a "CD" or a "Digital Album" but the album name was not chosen.
- Add a Conditional Route:
- Custom Expression:
$session.params.artist != null AND ($session.params.merch = "CD" OR $session.params.merch = "Digital Album") AND $session.params.album = null - Fulfillment:
I would also need to know which album you would like to buy! - Transition to page:
Music
And the last route will transition to the confirmation page when the artist is known and the user choose a "T-shirt" or a "Longsleeve", but when t-shirt size was not chosen.
- Add a conditional Route:
- Custom Expression:
$session.params.artist != null AND ($session.params.merch = "T-shirt" OR $session.params.merch = "Longsleeve") AND $session.params.shirtsize = null - Fulfillment:
I would also need to know which shirt size you need! - Transition to page:
Shirt Size
In the next part of the lab, we will make use of conditional fulfillments to give different fulfillment messages depending on the input.
7. Conditional Responses
Some responses will return a different dialogue based on the input, The dialogues will branch off, we call this conditional responses. This can become interesting, when you are not making use of webhook fulfillments, where the conditional responses were determined on the back-end. An example could look like:
if [condition]
[response]
elif [condition]
[response]
elif [condition]
[response]
else
[response]
endif
- An example of a [condition] could be:
$session.params.user-age >= 21. It uses a similar formatting as the conditions in the routes. - An [response] takes the static text response
- Conditional responses always start with
if elifandelseblocks are optional
Dialogflow CX can also make use of built-in system functions to make use of. For example to format a date or time, or to display the current time ($sys.func.NOW())
Let's finalize the Catalog flow, by fixing the Confirmation and Price Pages.
Confirmation Page:
Now we will build the confirmation page. It has the following requirements:
- If merch is CD or Digital Album. We will show the following fields in the confirmation: artist, merch, album and price.
- If merch is T-shirt or Longsleeve. We will show the following fields in the confirmation: artist, merch, size and price.
- Else (and thus if merch is Tour Movie). We will show the following fields in the confirmation: artist, merch and price.
- Click on the Confirmation Page.
- Click Edit Fulfillment > Agent Responses > Add dialogue option > Conditional Response:
if ($session.params.merch = "CD" OR $session.params.merch = "Digital Album")
The $session.params.merch: $session.params.artist - $session.params.album costs $$session.params.price. Shall I continue to order?
elif ($session.params.merch = "T-shirt" OR $session.params.merch = "Longsleeve")
A $session.params.merch of $session.params.artist size: $session.params.shirtsize costs $$session.params.price. Shall I continue to order?
elif $session.params.merch = "Tour Movie"
The $session.params.merch of $session.params.artist costs $$session.params.price. Shall I continue to order?
else
It looks like something went wrong with your order. You can say "Reset", to restart the order process.
endif
- Create the following Custom payload:
- Custom payload:
{
"richContent": [
[
{
"options": [
{
"text": "Yes, confirm"
}
],
"type": "chips"
}
]
]
}
Next, create two intent routes:
confirm.proceed.ordertransitions to:Order ProcessFlow.decline.proceed.ordertransitions toEnd Flow
When the user declines the order, and does not want to proceed the order process, we will have to transition back to the welcome page, but all the parameters have to be cleared. We can do this by specifically setting null to all the possible parameters. You can do this with Parameter presets.
- In the decline.proceed.order intent route, scroll down to Parameter presets and add the following parameters:
Parameter | Value |
|
|
|
|
|
|
|
|
|
|
|
|
|
|
Notice that we have created an additional parameter called restart. If this parameter is present, the Default Start Flow, should know to continue the conversation by showing a customized message.
- Click on the Default Start Flow, Start Page, and create another Conditional Route:
$session.params.restart = "true"- Fulfillment:
"Welcome back, as the virtual agent of G-Records, I can help you order artists merchandise, you can ask questions about your order or shipping, and I can tell you more which artists are currently signed with us. How can I help?" - Custom payload:
{
"richContent": [
[
{
"type": "chips",
"options": [
{
"text": "Which artists?"
},
{
"text": "Which products?"
},
{
"text": "About my order..."
}
]
}
]
]
}
- Select the Start Page and click on the
redirect.endintent. Create the following fulfillment:Thank you for contacting G-Records! Have a nice day!
Price Page:
Let's also fix the Price TODOs. The price information will be static for now. Click on the Price Page in the Catalog Flow, and use the following entry fulfillment:
- Delete the Agent Says entry fulfillment.
- Create a new Conditional Response:
if $session.params.category = "shirts"
A t-shirt costs $25 and a longsleeve costs $30.
elif $session.params.category = "music"
A CD costs $15. The digital album on MP3 costs $10.
else
A t-shirt costs $25 and a longsleeve costs $30. A CD costs $15 and a digital album on MP3 $10. In case you are interested in the Tour Movie, that one is $25.
endif

Well done, by now you completed the Catalog flow. Your flow should look similar to this diagram:
8. Wrapping up the agent
We are almost at the end of this lab. Let's configure the last flows together, and take in practice all the new things that we have learned.
Creating the My Order Flow
- Go to the My Order Flow, and create the following intent transitions:
Page (In Flow) | Routes > Intent | Routes > Transition To |
My Order Start |
| My Order |
My Order Start |
| My Order Status |
My Order Start |
| My Order Cancellation |
My Order Start |
| End Session |
My Order Start |
| End Flow |
My Order |
| My Order Status |
My Order |
| My Order Cancellation |
Default Start Flow |
| Flow: My Order |
Default Start Flow |
| Flow: My Order |
- Let's create the following entry fulfillment for the My Order Page:
- Entry fulfillment:
I can look up the status of your order, or I can cancel an order.
- In the My Order Page create the following parameter:
- Displayname:
ordernumber - Entity Type:
@OrderNumber - Required: checked
- Initial prompt fulfillment:
What's the order number? For example ABCD123. - Event Handler:
No-match default:To proceed with your order I will need an order number. Order numbers start with 4 characters and end with 3 numbers, such as ABCD123. Which order number may I use? - Event Handler:
No-input default:I missed that. To proceed with your order I will need an order number. Order numbers start with 4 characters and end with 3 numbers, such as ABCD123. Which order number may I use?
- Create the following conditional route:
- Customize Expression:
$page.params.status = "FINAL" - Fulfillment:
And do you want to Cancel your order, or should I look up the status?
- Click on Add state handler > Event Handlers and create the Event Handler:
No-input default
- Fulfillment:
I'm sorry, what was that? Would you like me to cancel an order or look up the status? - Custom payload:
{
"richContent": [
[
{
"options": [
{
"text": "Status"
},
{
"text": "Cancel"
}
],
"type": "chips"
}
]
]
}
- Create the Event Handler:
No-match default
- Fulfillment:
Would you like me to cancel an order or lookup the status? - Custom payload:
{
"richContent": [
[
{
"options": [
{
"text": "Status"
},
{
"text": "Cancel"
}
],
"type": "chips"
}
]
]
}
- In the My Order Status Page create the following parameter:
- Displayname:
ordernumber - Entity Type:
@OrderNumber - Required checked
- Initial prompt fulfillment:
What's the order number? For example ABCD123. - Event Handler:
No-match default:To proceed with your order I will need an order number. Order numbers start with 4 characters and end with 3 numbers, such as ABCD123. Which order number may I use? - Event Handler:
No-input default:I missed that. To proceed with your order I will need an order number. Order numbers start with 4 characters and end with 3 numbers, such as ABCD123. Which order number may I use?
- In the My Order Status Page create the following conditional route:
- Customize Expression:
$session.params.ordernumber != null - Fulfillment:
Your order $session.params.ordernumber has been shipped, it can take up to approx 2 weeks before you will receive your items. - Add dialogue option > Text:
Is there anything else I can help you with?
- In the My Order Cancelation Page create the following parameter:
- Displayname:
ordernumber - Entity Type:
@OrderNumber - Required checked
- Initial prompt fulfillment:
What's the order number? For example ABCD123. - Event Handler:
No-match default:To proceed with your order I will need an order number. Order numbers start with 4 characters and end with 3 numbers, such as ABCD123. Which order number may I use? - Event Handler:
No-input default:I missed that. To proceed with your order I will need an order number. Order numbers start with 4 characters and end with 3 numbers, such as ABCD123. Which order number may I use?
- In the My Order Cancelation Page create the following conditional route:
- Customize Expression:
$session.params.ordernumber != null - Fulfillment:
Your order $session.params.ordernumber has been canceled. - Add dialogue option > Text:
Is there anything else I can help you with?
- Test the flow and create the following two test scenarios:
>"About my order"
>"ABCD123"
>"Status"
And:
>"What's the status of order DEFG222"
- Select the Start Page and click on the
redirect.endintent. Create the following fulfillment:Thank you for contacting G-Records! Have a nice day! - Select the Start Page and click on the
redirect.homeintent. Create the following parameter preset:restart = true
Default Negative intents (Fallback)
When you create a virtual agent, a default negative intent is created for you. You can add training phrases to this intent that act as negative examples that will trigger a No-match event. There may be cases where end-user input has a slight resemblance to training phrases in normal intents, but you do not want these inputs to match any normal intents.
- Try in the simulator:
I don't like Alice Googler.
You will see that the virtual agent answers with the Product Overview Page, to continue ordering Alice Googler merchandise. However, your end user does not like that artist. Let's use the Default Negative Intent for this.
- Go to Manage > Intents and select the Default Negative Intent.
- Add the following training phrases that will trigger the No-match event.
I don't like Alice GooglerI am not a fan of G's N' RosesI can't stand the music of the Google Dolls
- Hit Save and test the following sentence in the simulator:
I am really not a fan of the Goo Fighters
This time the No-match event was triggered, you stayed on the Start Page.
Default Fallback Messages
- Click the Default Start Flow, select the
sys.no-input-defaultevent handler.
The No-input fallback basically means: No text or speech answers were detected. Likely no answers were given, or the system couldn't hear it. Therefore, let's make the fallback messages more specific. Use the tab key, to create alternative dialogues:
- Remove all answers, and add these text dialogues:
I'm sorry, I didn't receive an answer. Can you say it again?I missed your answer, can you say it again?Sorry, I didn't hear anything. Can you say it again?I couldn't hear what you were saying, what was that?I'm sorry, I missed your answer. What were you trying to say?
Don't forget to click Save.
- Click the Default Start Flow, select the
sys.no-match-defaultevent handler.
The No Match fallback basically means: Text or speech answers were detected but nothing in Dialogflow CX got matched.
- Remove all answers, and add these text dialogues:
Sorry, I didn't get that. Can you please rephrase?I'm sorry, I don't understand. Can you please rephrase?I don't understand, please rephrase.Sorry, I didn't get that. What was that?I didn't get that, can you please rephrase?
Don't forget to click Save.
- It's advised to repeat these steps for the Catalog, My Order, Order Process and Customer Care flows.
Here's a tip: when creating fallback messages, make them more explicit, by rephrasing the previous question or by mentioning an example. You could create these type of No-match and No-input events on Page level when creating parameters. In our labs, we have already done this.
Creating the Order Process Flow
- Go to the Order Process Flow, and create the following intent transitions:
Page (In Flow) | Routes > Intent | Routes > Transition To |
Order Process Start |
| End Session |
Order Process Start |
| End Flow |
Order Process Start |
| New Page: Shipping Details |
- Let's create the following entry fulfillment for the Shipping Details Page:
- Entry fulfillment:
To complete your order I will first need to collect your shipping details.
- Create the following parameters:
These parameters will make use of built-in system entities. System entity support differs for each language. See the docs for more information.
Parameter Display name | Entity | Required? | Initial prompt fulfillment | No-match default | No-input default |
| @sys.person | Required |
|
|
|
| @sys.person | Required |
|
|
|
| @sys.address | Required |
|
|
|
| @sys.any | Required |
|
|
|
| @sys.geo-city | Required |
|
|
|
| @sys.geo-country | Required |
|
|
|
| @sys.email | Required |
|
|
|
- Create the following conditional route:
- Customize Expression:
$page.params.status = "FINAL" - Transition to new Page:
Payment Details
- Create the following entry fulfillment.
Let's fake it that this virtual agent makes use of Google Pay. Don't worry this tutorial won't make real transactions. Create the following entry dialogues:
- Agent Says:
Alright $session.params.firstname! We will make use of Google Pay, that's connected to your email account: $session.params.email.
- Conditional Response
if $session.params.merch != "Digital Album"
Shipping costs an additional 5 dollars. This will make the total price $$sys.func.TO_TEXT($sys.func.ADD($session.params.price, 5)).
Your merchandise will be shipped to:
$session.params.firstname $session.params.lastname
$session.params.address
$session.params.zipcode $session.params.city
$session.params.country
To continue the order process please explicitly say "I confirm". Do you want to confirm your $session.params.artist $session.params.merch order?
else
The total costs will be: $$session.params.price.
After purchasing the digital album, you will receive an email with the download link.
To continue the order process please explicitly say "I confirm".
Do you want to confirm your $session.params.artist $session.params.merch order?
endif
- Create the following Intent Route
- Intent:
confirm.proceed.order - Agent Says:
Thank you for your order! Your merchandise will be shipped today! - Add Dialogue Option > Text:
Here's the order number: ABCD123. - Add Dialogue Option > Text:
Have a good day! - Transition:
End Session
- Select the Start Page and click on the
redirect.endintent. Create the following fulfillment:Thank you for contacting G-Records! Have a nice day! - Select the Start Page and click on the
redirect.homeintent. Create the following parameter preset:restart = true
Awesome! By now we have a fully working realworld retailer chatbot! In the next lab, we will test how well the virtual agent performs!
9. Test your virtual agent
You can use the built-in simulator to test the dialogues of your virtual agent. The advantage of testing the flows in the simulator is that you will see a nice overview of flows, pages, parameters, and (DTMF) events that the simulator collected while walking through your flows. This makes testing easier than testing it directly in an integration, as those types of information will be hidden from the end user. It's even possible to create test cases, save and reuse those test cases. This makes a lot of sense, for when you maintain or edit your flows over time, and you want to be sure that none of your changes break your previous work.
It is also possible to export and import previously made test cases, by storing the tests in Google Cloud Storage or local. Exporting a test will download a blob file. To learn more about the simulator and test cases check out the Simulator / Test Cases Docs.
Before creating some test cases, let's first finalize the rest of our virtual agent:
Creating the Customer Care Flow
- Go to the Customer Care Flow, and create the following intent transitions:
Page (In Flow) | Routes > Intent | Routes > Transition To |
Customer Care Start |
| Shipping |
Customer Care Start |
| Refund |
Customer Care Start |
| Swapping |
Customer Care Start |
| End Flow |
Customer Care Start |
| End Session |

- Create the following entry fulfillments for the Shipping Page:
Shipping physical merchandise items can take up to 2 weeks.Is there anything else I can help you with?
- Create the following entry fulfillments for the Refund Page:
We offer free returns and refunds. We provide one free return label for each order. You can use it within 30 days from receiving your order. If your refund is accepted, we will refund the price you paid for your item back to your original payment method.Is there anything else I can help you with?
- Create the following entry fulfillments for the Swapping Page:
If you would like to change your item for a different one, please return your unwanted item and place a new order. If your refund is accepted, we will refund the price you paid for your item back to your original payment method.Is there anything else I can help you with?
- Select the Start Page and click on the
redirect.endintent. Create the following fulfillment:Thank you for contacting G-Records! Have a nice day! - Select the Start Page and click on the
redirect.homeintent. Create the following parameter preset:restart = true
Create test cases
- Click the Test Agent button on the right side of the screen.
When you first open the simulator, you need to select an agent environment and active flow. In most cases, you should use the draft environment and default start flow.
- Type:
Hi

- Ask:
Which artists are signed with your label? - Say:
The Google Dolls - Say:
I am interested in buying a shirt - Say:
A t-shirt - Say:
Medium - Now click on the save test case button. Which you can find in the top of the simulator (next to the redo arrow, and reset trash bin icon)

- Give it the following details:
- Test case name:
Buy Google Dolls t-shirt size M - Tags: #catalog, #shirts, #t-shirt, #TheGoogleDolls
- Click Save
Let's create more test cases.
- First clear the current dialogue, by clicking on the Reset (thrash bin) icon.
- Create the following test cases:
Buy the Alice Googler t-shirt:
>"Buy the Alice Googler t-shirt."
>"XL"
- Test case name:
Buy the Alice Googler t-shirt - Tags:
#catalog, #shirts, #t-shirt, #AliceGoogler
Buy a t-shirt size M: (Note the Artist name hasn't been mentioned, but you do want to skip the bands overview, products overview, shirts and shirt size pages)
>"Buy a t-shirt size M"
>"The Google Fighters"
- Test case name:
Buy a t-shirt size M - Tags:
#catalog, #shirts, #t-shirt, #TheGoogleFighters - Description: (Note the Artist name hasn't been mentioned, but you do want to skip the bands overview, products overview, shirts and shirt size pages)
Purchase Music of G's N' Roses (Note this will skip the bands overview and products overview page)
>"Purchase music of G's N' Roses"
>"Live"
>"CD"
- Test case name:
Purchase music of G's N' Roses - Tags:
#catalog, #music, #CD, #GsNRoses, #live - Description: (Note this will skip the bands overview and products overview page)
Check price information:
>"Which products"
>"Shirts"
>"What's the price difference?"
>"Longsleeve"
>"What does it cost?"
>"M"
>"The Google Dolls"
>"No"
>"Which bands"
>"The Gooo Fighters"
>"Music"
>"How much does it cost?"
>"Greatest Hits"
>"What's the price difference?"
>"Mp3"
>"No"
>"I want to buy the tour movie"
>"Alice Googler"
>"Yes"
- Test case name:
Price info - Tags:
#catalog, #music, #tourmovie, #shirts - Description: Test price info on various points in the dialogue
Test pre-recorded test cases
- Select Manage > Test Cases in the Dialogflow main menu on the left.
- Select all the test cases and press the Run button, above the table.
Dialogflow CX will run all the selected test cases against the recording that was saved as a "Golden Test Case", if the results are the same as how you saved it, then the tests are passed. - Did something change in the flows like Pages that are not correctly configured, or intents that directed you to the wrong pages, then the tests will fail.

- In the simulator ask the following question:
How long will shipping take? - Note the result, and save the test case as
Shippingwith the tag:#shipping. - Go to the Manage > Test Cases panel and press the Run button on the top right of the grid, to run only the
Shippingtest case.
This test should pass.
- Go back to the Customer Care Flow, Select the Start Page and click on the Routes header.
This will show a screen with a grid that shows all the routes.
- Remove the
redirect.shipping.info route - Go to the Manage > Test Cases panel and press the Run button on the top right of the grid, to run only the
Shippingtest case.
This test should fail.
- You can click on the failed test, to see the details of the fail.
In this case the test failed with the below error message:
Page: Page mismatch:
Expected: Shipping
Actual: Start Page
The reason for this is because the page doesn't exist in the flow anymore. We expected the Shipping Page, but instead we never moved away from the Start Page. (or your end-users would receive a fallback message.)
With other words, this is a missed request, a False Negative Test result. The test failed. We expected the Shipping Page, but nothing happens, or a fallback message was shown.
- Go back to the Customer Care Flow, and add the
redirect.shipping.infoas an intent route, to the Start Page. Don't forget to transition to the Shipping Page and hit Save. - In the simulator record the following test case:
I want to swap my item, save this test case asSwapping#swapping. - Open Manage >Intents > redirect.refund.info and add the following training phrase:
I want to swap this item for a refund
Without that training phrase, when a user would ask to change an item for a refund, it would hit the redirect.swapping.info intent, but we don't want to give information on changing items, we want to give information on refunds.
- Create the following golden test case:
I want to swap this item for a refundin the simulator, and save this test case asSwap for Refund#refund - Go back to the Manage >Intents > redirect.refund.info intent, and remove the
I want to swap this item for a refundline. - Go back to Manage > Test Cases, select the Swap for Refund test case, and Run it.
Your latest test failed, with the below error message:
If you would like to change your item for a different one, please return your unwanted item and place a new order. If your refund is accepted, we will refund the price you paid for your item back to your original payment method.`
Is there anything else I can help you with?
Page: Page mismatch:
Expected: Refund
Actual: Swapping
With other words, this is a missed understood request, a False Positive Test result. The test failed. We expected the Refund Page, but Swapping Page became active.
Coverage
In Dialogflow CX, test coverage is a measure used to describe the degree to which the dialogue of the virtual agent (Pages and Intents) is executed when a particular test suite runs. A virtual agent with high test coverage, measured as a percentage, has had more of its dialogues executed during testing, which suggests it has a lower chance of containing undetected bugs (like missed understood requests) compared to a virtual agent with low test coverage.
- To view a test coverage report for all test cases, click Coverage.
- Click on the tab Transitions.
This will show you the test coverage for all the page transitions.

- Click on the tab Intents.
This will show you the test coverage for all the intents.

Congratulations, by now you have built and tested a complete real world example of a retailer bot! Let's go to the next lab page to read the conclusion and find some handy references!
10. Conclusion
Dialogflow CX is a Conversational AI Platform (CAIP) for creating virtual agents like chat or voice bots. Dialogflow CX empowers your team to accelerate creating enterprise-level conversational experiences through visual bot builders, reusable intents, and the ability to address multi-turn conversations.
In this codelab, you have learned how to build a real world retail virtual agent. We addressed the following concepts:
- Flows
- Parameters, Custom & System Entities
- Pages
- State Handlers like Intent Routes and Condition Routes
- Static Fulfillment Messages and Conditional Responses
- Fallback intents
- Simulator, Test Cases and Coverage

References
To learn more about Dialogflow CX have a look into the following blogs and documentation!