1. Overview
In this lab, you will learn about modern convolutional architecture and use your knowledge to implement a simple but effective convnet called "squeezenet".
This lab includes the necessary theoretical explanations about convolutional neural networks and is a good starting point for developers learning about deep learning.
This lab is Part 4 of the "Keras on TPU" series. You can do them in the following order or independently.
- TPU-speed data pipelines: tf.data.Dataset and TFRecords
- Your first Keras model, with transfer learning
- Convolutional neural networks, with Keras and TPUs
- [THIS LAB] Modern convnets, squeezenet, Xception, with Keras and TPUs

What you'll learn
- To master the Keras functional style
- To build a model using the squeezenet architecture
- To use TPUs in order to train fast and iterate on your architecture
- To implement data augmentation with tf.data.dataset
- To fine-tune a pretrained large model (Xception) on TPU
Feedback
If you see something amiss in this code lab, please tell us. Feedback can be provided through GitHub issues [ feedback link].
2. Google Colaboratory quick start
This lab uses Google Collaboratory and requires no setup on your part. Colaboratory is an online notebook platform for education purposes. It offers free CPU, GPU and TPU training.

You can open this sample notebook and run through a couple of cells to familiarize yourself with Colaboratory.
Select a TPU backend

In the Colab menu, select Runtime > Change runtime type and then select TPU. In this code lab you will use a powerful TPU (Tensor Processing Unit) backed for hardware-accelerated training. Connection to the runtime will happen automatically on first execution, or you can use the "Connect" button in the upper-right corner.
Notebook execution

Execute cells one at a time by clicking on a cell and using Shift-ENTER. You can also run the entire notebook with Runtime > Run all
Table of contents

All notebooks have a table of contents. You can open it using the black arrow on the left.
Hidden cells

Some cells will only show their title. This is a Colab-specific notebook feature. You can double click on them to see the code inside but it is usually not very interesting. Typically support or visualization functions. You still need to run these cells for the functions inside to be defined.
Authentication

It is possible for Colab to access your private Google Cloud Storage buckets provided you authenticate with an authorized account. The code snippet above will trigger an authentication process.
3. [INFO] What are Tensor Processing Units (TPUs) ?
In a nutshell

The code for training a model on TPU in Keras (and fall back on GPU or CPU if a TPU is not available):
try: # detect TPUs
tpu = tf.distribute.cluster_resolver.TPUClusterResolver.connect()
strategy = tf.distribute.TPUStrategy(tpu)
except ValueError: # detect GPUs
strategy = tf.distribute.MirroredStrategy() # for CPU/GPU or multi-GPU machines
# use TPUStrategy scope to define model
with strategy.scope():
model = tf.keras.Sequential( ... )
model.compile( ... )
# train model normally on a tf.data.Dataset
model.fit(training_dataset, epochs=EPOCHS, steps_per_epoch=...)
We will use TPUs today to build and optimize a flower classifier at interactive speeds (minutes per training run).

Why TPUs ?
Modern GPUs are organized around programmable "cores", a very flexible architecture that allows them to handle a variety of tasks such as 3D rendering, deep learning, physical simulations, etc.. TPUs on the other hand pair a classic vector processor with a dedicated matrix multiply unit and excel at any task where large matrix multiplications dominate, such as neural networks.

Illustration: a dense neural network layer as a matrix multiplication, with a batch of eight images processed through the neural network at once. Please run through one line x column multiplication to verify that it is indeed doing a weighted sum of all the pixels values of an image. Convolutional layers can be represented as matrix multiplications too although it's a bit more complicated ( explanation here, in section 1).
The hardware
MXU and VPU
A TPU v2 core is made of a Matrix Multiply Unit (MXU) which runs matrix multiplications and a Vector Processing Unit (VPU) for all other tasks such as activations, softmax, etc. The VPU handles float32 and int32 computations. The MXU on the other hand operates in a mixed precision 16-32 bit floating point format.

Mixed precision floating point and bfloat16
The MXU computes matrix multiplications using bfloat16 inputs and float32 outputs. Intermediate accumulations are performed in float32 precision.

Neural network training is typically resistant to the noise introduced by a reduced floating point precision. There are cases where noise even helps the optimizer converge. 16-bit floating point precision has traditionally been used to accelerate computations but float16 and float32 formats have very different ranges. Reducing the precision from float32 to float16 usually results in over and underflows. Solutions exist but additional work is typically required to make float16 work.
That is why Google introduced the bfloat16 format in TPUs. bfloat16 is a truncated float32 with exactly the same exponent bits and range as float32. This, added to the fact that TPUs compute matrix multiplications in mixed precision with bfloat16 inputs but float32 outputs, means that, typically, no code changes are necessary to benefit from the performance gains of reduced precision.
Systolic array
The MXU implements matrix multiplications in hardware using a so-called "systolic array" architecture in which data elements flow through an array of hardware computation units. (In medicine, "systolic" refers to heart contractions and blood flow, here to the flow of data.)
The basic element of a matrix multiplication is a dot product between a line from one matrix and a column from the other matrix (see illustration at the top of this section). For a matrix multiplication Y=X*W, one element of the result would be:
Y[2,0] = X[2,0]*W[0,0] + X[2,1]*W[1,0] + X[2,2]*W[2,0] + ... + X[2,n]*W[n,0]
On a GPU, one would program this dot product into a GPU "core" and then execute it on as many "cores" as are available in parallel to try and compute every value of the resulting matrix at once. If the resulting matrix is 128x128 large, that would require 128x128=16K "cores" to be available which is typically not possible. The largest GPUs have around 4000 cores. A TPU on the other hand uses the bare minimum of hardware for the compute units in the MXU: just bfloat16 x bfloat16 => float32 multiply-accumulators, nothing else. These are so small that a TPU can implement 16K of them in a 128x128 MXU and process this matrix multiplication in one go.

Illustration: the MXU systolic array. The compute elements are multiply-accumulators. The values of one matrix are loaded into the array (red dots). Values of the other matrix flow through the array (grey dots). Vertical lines propagate the values up. Horizontal lines propagate partial sums. It is left as an exercise to the user to verify that as the data flows through the array, you get the result of the matrix multiplication coming out of the right side.
In addition to that, while the dot products are being computed in an MXU, intermediate sums simply flow between adjacent compute units. They do not need to be stored and retrieved to/from memory or even a register file. The end result is that the TPU systolic array architecture has a significant density and power advantage, as well as a non-negligible speed advantage over a GPU, when computing matrix multiplications.
Cloud TPU
When you request one " Cloud TPU v2" on Google Cloud Platform, you get a virtual machine (VM) which has a PCI-attached TPU board. The TPU board has four dual-core TPU chips. Each TPU core features a VPU (Vector Processing Unit) and a 128x128 MXU (MatriX multiply Unit). This "Cloud TPU" is then usually connected through the network to the VM that requested it. So the full picture looks like this:

Illustration: your VM with a network-attached "Cloud TPU" accelerator. "The Cloud TPU" itself is made of a VM with a PCI-attached TPU board with four dual-core TPU chips on it.
TPU pods
In Google's data centers, TPUs are connected to a high-performance computing (HPC) interconnect which can make them appear as one very large accelerator. Google calls them pods and they can encompass up to 512 TPU v2 cores or 2048 TPU v3 cores..

Illustration: a TPU v3 pod. TPU boards and racks connected through HPC interconnect.
During training, gradients are exchanged between TPU cores using the all-reduce algorithm ( good explanation of all-reduce here). The model being trained can take advantage of the hardware by training on large batch sizes.

Illustration: synchronization of gradients during training using the all-reduce algorithm on Google TPU's 2-D toroidal mesh HPC network.
The software
Large batch size training
The ideal batch size for TPUs is 128 data items per TPU core but the hardware can already show good utilization from 8 data items per TPU core. Remember that one Cloud TPU has 8 cores.
In this code lab, we will be using the Keras API. In Keras, the batch you specify is the global batch size for the entire TPU. Your batches will automatically be split in 8 and ran on the 8 cores of the TPU.

For additional performance tips see the TPU Performance Guide. For very large batch sizes, special care might be needed in some models, see LARSOptimizer for more details.
Under the hood: XLA
Tensorflow programs define computation graphs. The TPU does not directly run Python code, it runs the computation graph defined by your Tensorflow program. Under the hood, a compiler called XLA (accelerated Linear Algebra compiler) transforms the Tensorflow graph of computation nodes into TPU machine code. This compiler also performs many advanced optimizations on your code and your memory layout. The compilation happens automatically as work is sent to the TPU. You do not have to include XLA in your build chain explicitly.

Illustration: to run on TPU, the computation graph defined by your Tensorflow program is first translated to an XLA (accelerated Linear Algebra compiler) representation, then compiled by XLA into TPU machine code.
Using TPUs in Keras
TPUs are supported through the Keras API as of Tensorflow 2.1. Keras support works on TPUs and TPU pods. Here is an example that works on TPU, GPU(s) and CPU:
try: # detect TPUs
tpu = tf.distribute.cluster_resolver.TPUClusterResolver.connect()
strategy = tf.distribute.TPUStrategy(tpu)
except ValueError: # detect GPUs
strategy = tf.distribute.MirroredStrategy() # for CPU/GPU or multi-GPU machines
# use TPUStrategy scope to define model
with strategy.scope():
model = tf.keras.Sequential( ... )
model.compile( ... )
# train model normally on a tf.data.Dataset
model.fit(training_dataset, epochs=EPOCHS, steps_per_epoch=...)
In this code snippet:
TPUClusterResolver().connect()finds the TPU on the network. It works without parameters on most Google Cloud systems (AI Platform jobs, Colaboratory, Kubeflow, Deep Learning VMs created through the ‘ctpu up' utility). These systems know where their TPU is thanks to a TPU_NAME environment variable. If you create a TPU by hand, either set the TPU_NAME env. var. on the VM you are using it from, or callTPUClusterResolverwith explicit parameters:TPUClusterResolver(tp_uname, zone, project)TPUStrategyis the part that implements the distribution and the "all-reduce" gradient synchronization algorithm.- The strategy is applied through a scope. The model must be defined within the strategy scope().
- The
tpu_model.fitfunction expects a tf.data.Dataset object for input for TPU training.
Common TPU porting tasks
- While there are many ways to load data in a Tensorflow model, for TPUs, the use of the
tf.data.DatasetAPI is required. - TPUs are very fast and ingesting data often becomes the bottleneck when running on them. There are tools you can use to detect data bottlenecks and other performance tips in the TPU Performance Guide.
- int8 or int16 numbers are treated as int32. The TPU does not have integer hardware operating on less than 32 bits.
- Some Tensorflow operations are not supported. The list is here. The good news is that this limitation only applies to training code i.e. the forward and backward pass through your model. You can still use all Tensorflow operations in your data input pipeline as it will be executed on CPU.
tf.py_funcis not supported on TPU.
4. [INFO] Neural network classifier 101
In a nutshell
If all the terms in bold in the next paragraph are already known to you, you can move to the next exercise. If your are just starting in deep learning then welcome, and please read on.
For models built as a sequence of layers Keras offers the Sequential API. For example, an image classifier using three dense layers can be written in Keras as:
model = tf.keras.Sequential([
tf.keras.layers.Flatten(input_shape=[192, 192, 3]),
tf.keras.layers.Dense(500, activation="relu"),
tf.keras.layers.Dense(50, activation="relu"),
tf.keras.layers.Dense(5, activation='softmax') # classifying into 5 classes
])
# this configures the training of the model. Keras calls it "compiling" the model.
model.compile(
optimizer='adam',
loss= 'categorical_crossentropy',
metrics=['accuracy']) # % of correct answers
# train the model
model.fit(dataset, ... )

Dense neural network
This is the simplest neural network for classifying images. It is made of "neurons" arranged in layers. The first layer processes input data and feeds its outputs into other layers. It is called "dense" because each neuron is connected to all the neurons in the previous layer.

You can feed an image into such a network by flattening the RGB values of all of its pixels into a long vector and using it as inputs. It is not the best technique for image recognition but we will improve on it later.
Neurons, activations, RELU
A "neuron" computes a weighted sum of all of its inputs, adds a value called "bias" and feeds the result through a so called "activation function". The weights and bias are unknown at first. They will be initialized at random and "learned" by training the neural network on lots of known data.

The most popular activation function is called RELU for Rectified Linear Unit. It is a very simple function as you can see on the graph above.
Softmax activation
The network above ends with a 5-neuron layer because we are classifying flowers into 5 categories (rose, tulip, dandelion, daisy, sunflower). Neurons in intermediate layers are activated using the classic RELU activation function. In the last layer though, we want to compute numbers between 0 and 1 representing the probability of this flower being a rose, a tulip and so on. For this, we will use an activation function called "softmax".
Applying softmax on a vector is done by taking the exponential of each element and then normalising the vector, typically using the L1 norm (sum of absolute values) so that the values add up to 1 and can be interpreted as probabilities.

Cross-entropy loss
Now that our neural network produces predictions from input images, we need to measure how good they are, i.e. the distance between what the network tells us and the correct answers, often called "labels". Remember that we have correct labels for all the images in the dataset.
Any distance would work, but for classification problems the so-called "cross-entropy distance" is the most effective. We will call this our error or "loss" function:

Gradient descent
"Training" the neural network actually means using training images and labels to adjust weights and biases so as to minimise the cross-entropy loss function. Here is how it works.
The cross-entropy is a function of weights, biases, pixels of the training image and its known class.
If we compute the partial derivatives of the cross-entropy relatively to all the weights and all the biases we obtain a "gradient", computed for a given image, label, and present value of weights and biases. Remember that we can have millions of weights and biases so computing the gradient sounds like a lot of work. Fortunately, Tensorflow does it for us. The mathematical property of a gradient is that it points "up". Since we want to go where the cross-entropy is low, we go in the opposite direction. We update weights and biases by a fraction of the gradient. We then do the same thing again and again using the next batches of training images and labels, in a training loop. Hopefully, this converges to a place where the cross-entropy is minimal although nothing guarantees that this minimum is unique.

Mini-batching and momentum
You can compute your gradient on just one example image and update the weights and biases immediately, but doing so on a batch of, for example, 128 images gives a gradient that better represents the constraints imposed by different example images and is therefore likely to converge towards the solution faster. The size of the mini-batch is an adjustable parameter.
This technique, sometimes called "stochastic gradient descent" has another, more pragmatic benefit: working with batches also means working with larger matrices and these are usually easier to optimise on GPUs and TPUs.
The convergence can still be a little chaotic though and it can even stop if the gradient vector is all zeros. Does that mean that we have found a minimum? Not always. A gradient component can be zero on a minimum or a maximum. With a gradient vector with millions of elements, if they are all zeros, the probability that every zero corresponds to a minimum and none of them to a maximum point is pretty small. In a space of many dimensions, saddle points are pretty common and we do not want to stop at them.

Illustration: a saddle point. The gradient is 0 but it is not a minimum in all directions. (Image attribution Wikimedia: By Nicoguaro - Own work, CC BY 3.0)
The solution is to add some momentum to the optimization algorithm so that it can sail past saddle points without stopping.
Glossary
batch or mini-batch: training is always performed on batches of training data and labels. Doing so helps the algorithm converge. The "batch" dimension is typically the first dimension of data tensors. For example a tensor of shape [100, 192, 192, 3] contains 100 images of 192x192 pixels with three values per pixel (RGB).
cross-entropy loss: a special loss function often used in classifiers.
dense layer: a layer of neurons where each neuron is connected to all the neurons in the previous layer.
features: the inputs of a neural network are sometimes called "features". The art of figuring out which parts of a dataset (or combinations of parts) to feed into a neural network to get good predictions is called "feature engineering".
labels: another name for "classes" or correct answers in a supervised classification problem
learning rate: fraction of the gradient by which weights and biases are updated at each iteration of the training loop.
logits: the outputs of a layer of neurons before the activation function is applied are called "logits". The term comes from the "logistic function" a.k.a. the "sigmoid function" which used to be the most popular activation function. "Neuron outputs before logistic function" was shortened to "logits".
loss: the error function comparing neural network outputs to the correct answers
neuron: computes the weighted sum of its inputs, adds a bias and feeds the result through an activation function.
one-hot encoding: class 3 out of 5 is encoded as a vector of 5 elements, all zeros except the 3rd one which is 1.
relu: rectified linear unit. A popular activation function for neurons.
sigmoid: another activation function that used to be popular and is still useful in special cases.
softmax: a special activation function that acts on a vector, increases the difference between the largest component and all others, and also normalizes the vector to have a sum of 1 so that it can be interpreted as a vector of probabilities. Used as the last step in classifiers.
tensor: A "tensor" is like a matrix but with an arbitrary number of dimensions. A 1-dimensional tensor is a vector. A 2-dimensions tensor is a matrix. And then you can have tensors with 3, 4, 5 or more dimensions.
5. [INFO] Convolutional neural networks
In a nutshell
If all the terms in bold in the next paragraph are already known to you, you can move to the next exercise. If your are just starting with convolutional neural networks please read on.

Illustration: filtering an image with two successive filters made of 4x4x3=48 learnable weights each.
This is how a simple convolutional neural network looks in Keras:
model = tf.keras.Sequential([
# input: images of size 192x192x3 pixels (the three stands for RGB channels)
tf.keras.layers.Conv2D(kernel_size=3, filters=24, padding='same', activation='relu', input_shape=[192, 192, 3]),
tf.keras.layers.Conv2D(kernel_size=3, filters=24, padding='same', activation='relu'),
tf.keras.layers.MaxPooling2D(pool_size=2),
tf.keras.layers.Conv2D(kernel_size=3, filters=12, padding='same', activation='relu'),
tf.keras.layers.MaxPooling2D(pool_size=2),
tf.keras.layers.Conv2D(kernel_size=3, filters=6, padding='same', activation='relu'),
tf.keras.layers.Flatten(),
# classifying into 5 categories
tf.keras.layers.Dense(5, activation='softmax')
])
model.compile(
optimizer='adam',
loss= 'categorical_crossentropy',
metrics=['accuracy'])

Convolutional neural nets 101
In a layer of a convolutional network, one "neuron" does a weighted sum of the pixels just above it, across a small region of the image only. It adds a bias and feeds the sum through an activation function, just as a neuron in a regular dense layer would. This operation is then repeated across the entire image using the same weights. Remember that in dense layers, each neuron had its own weights. Here, a single "patch" of weights slides across the image in both directions (a "convolution"). The output has as many values as there are pixels in the image (some padding is necessary at the edges though). It is a filtering operation, using a filter of 4x4x3=48 weights.
However, 48 weights will not be enough. To add more degrees of freedom, we repeat the same operation with a new set of weights. This produces a new set of filter outputs. Let's call it a "channel" of outputs by analogy with the R,G,B channels in the input image.

The two (or more) sets of weights can be summed up as one tensor by adding a new dimension. This gives us the generic shape of the weights tensor for a convolutional layer. Since the number of input and output channels are parameters, we can start stacking and chaining convolutional layers.

Illustration: a convolutional neural network transforms "cubes" of data into other "cubes" of data.
Strided convolutions, max pooling
By performing the convolutions with a stride of 2 or 3, we can also shrink the resulting data cube in its horizontal dimensions. There are two common ways of doing this:
- Strided convolution: a sliding filter as above but with a stride >1
- Max pooling: a sliding window applying the MAX operation (typically on 2x2 patches, repeated every 2 pixels)

Illustration: sliding the computing window by 3 pixels results in fewer output values. Strided convolutions or max pooling (max on a 2x2 window sliding by a stride of 2) are a way of shrinking the data cube in the horizontal dimensions.
Convolutional classifier
Finally, we attach a classification head by flattening the last data cube and feeding it through a dense, softmax-activated layer. A typical convolutional classifier can look like this:

Illustration: an image classifier using convolutional and softmax layers. It uses 3x3 and 1x1 filters. The maxpool layers take the max of groups of 2x2 data points. The classification head is implemented with a dense layer with softmax activation.
In Keras
The convolutional stack illustrated above can be written in Keras like this:
model = tf.keras.Sequential([
# input: images of size 192x192x3 pixels (the three stands for RGB channels)
tf.keras.layers.Conv2D(kernel_size=3, filters=32, padding='same', activation='relu', input_shape=[192, 192, 3]),
tf.keras.layers.Conv2D(kernel_size=1, filters=32, padding='same', activation='relu'),
tf.keras.layers.MaxPooling2D(pool_size=2),
tf.keras.layers.Conv2D(kernel_size=3, filters=32, padding='same', activation='relu'),
tf.keras.layers.Conv2D(kernel_size=1, filters=32, padding='same', activation='relu'),
tf.keras.layers.MaxPooling2D(pool_size=2),
tf.keras.layers.Conv2D(kernel_size=3, filters=32, padding='same', activation='relu'),
tf.keras.layers.Conv2D(kernel_size=1, filters=32, padding='same', activation='relu'),
tf.keras.layers.MaxPooling2D(pool_size=2),
tf.keras.layers.Conv2D(kernel_size=3, filters=32, padding='same', activation='relu'),
tf.keras.layers.Conv2D(kernel_size=1, filters=32, padding='same', activation='relu'),
tf.keras.layers.MaxPooling2D(pool_size=2),
tf.keras.layers.Conv2D(kernel_size=3, filters=16, padding='same', activation='relu'),
tf.keras.layers.Conv2D(kernel_size=1, filters=8, padding='same', activation='relu'),
tf.keras.layers.Flatten(),
# classifying into 5 categories
tf.keras.layers.Dense(5, activation='softmax')
])
model.compile(
optimizer='adam',
loss= 'categorical_crossentropy',
metrics=['accuracy'])
6. [NEW INFO] Modern convolutional architectures
In a nutshell

Illustration: a convolutional "module". What is best at this point ? A max-pool layer followed by a 1x1 convolutional layer or a different combination of layers ? Try them all, concatenate the results and let the network decide. On the right: the " inception" convolutional architecture using such modules.
In Keras, to create models where the data flow can branch in and out, you have to use the "functional" model style. Here is an example:
l = tf.keras.layers # syntax shortcut
y = l.Conv2D(filters=32, kernel_size=3, padding='same',
activation='relu', input_shape=[192, 192, 3])(x) # x=input image
# module start: branch out
y1 = l.Conv2D(filters=32, kernel_size=1, padding='same', activation='relu')(y)
y3 = l.Conv2D(filters=32, kernel_size=3, padding='same', activation='relu')(y)
y = l.concatenate([y1, y3]) # output now has 64 channels
# module end: concatenation
# many more layers ...
# Create the model by specifying the input and output tensors.
# Keras layers track their connections automatically so that's all that's needed.
z = l.Dense(5, activation='softmax')(y)
model = tf.keras.Model(x, z)

Other cheap tricks
Small 3x3 filters

In this illustration, you see the result of two consecutive 3x3 filters. Try to trace back which data points contributed to the result: these two consecutive 3x3 filters compute some combination of a 5x5 region. It is not exactly the same combination that a 5x5 filter would compute but it is worth trying because two consecutive 3x3 filters are cheaper than a single 5x5 filter.
1x1 convolutions ?

In mathematical terms, a "1x1" convolution is a multiplication by a constant, not a very useful concept. In convolutional neural networks however, remember that the filter is applied to a data cube, not just a 2D image. Therefore, a "1x1" filter computes a weighted sum of a 1x1 column of data (see illustration) and as you slide it across the data, you will obtain a linear combination of the channels of the input. This is actually useful. If you think of the channels as the results of individual filtering operations, for example a filter for "pointy ears", another one for "whiskers" and a third one for "slit eyes" then a "1x1" convolutional layer will be computing multiple possible linear combinations of these features, which might be useful when looking for a "cat". On top of that, 1x1 layers use fewer weights.
7. Squeezenet
A simple way of putting these ideas together has been showcased in the "Squeezenet" paper. The authors suggest a very simple convolutional module design, using only 1x1 and 3x3 convolutional layers.

Illustration: squeezenet architecture based on "fire modules". They alternate a 1x1 layer that "squeezes" the incoming data in the vertical dimension followed by two parallel 1x1 and 3x3 convolutional layers that "expand" the depth of the data again.
Hands-on
Continue in your previous notebook and build a squeezenet-inspired convolutional neural network. You will have to change the model code to the Keras "functional style".
Keras_Flowers_TPU (playground).ipynb
Additional info
It will be useful for this exercise to define a helper function for a squeezenet module:
def fire(x, squeeze, expand):
y = l.Conv2D(filters=squeeze, kernel_size=1, padding='same', activation='relu')(x)
y1 = l.Conv2D(filters=expand//2, kernel_size=1, padding='same', activation='relu')(y)
y3 = l.Conv2D(filters=expand//2, kernel_size=3, padding='same', activation='relu')(y)
return tf.keras.layers.concatenate([y1, y3])
# this is to make it behave similarly to other Keras layers
def fire_module(squeeze, expand):
return lambda x: fire(x, squeeze, expand)
# usage:
x = l.Input(shape=[192, 192, 3])
y = fire_module(squeeze=24, expand=48)(x) # typically, squeeze is less than expand
y = fire_module(squeeze=32, expand=64)(y)
...
model = tf.keras.Model(x, y)
The objective this time is to hit 80% accuracy.
Things to try
Start with a single convolutional layer, then follow with "fire_modules", alternating with MaxPooling2D(pool_size=2) layers. You can experiment with 2 to 4 max pooling layers in the network and also with 1, 2 or 3 consecutive fire modules between the max pooling layers.
In fire modules, the "squeeze" parameter should typically be smaller than the "expand" parameter. These parameters are actually numbers of filters. They can range from 8 to 196, typically. You can experiment with architectures where the number of filters gradually increases through the network, or straightforward architectures where all fire modules have the same number of filters.
Here is an example:
x = tf.keras.layers.Input(shape=[*IMAGE_SIZE, 3]) # input is 192x192 pixels RGB
y = tf.keras.layers.Conv2D(kernel_size=3, filters=32, padding='same', activation='relu')(x)
y = fire_module(24, 48)(y)
y = tf.keras.layers.MaxPooling2D(pool_size=2)(y)
y = fire_module(24, 48)(y)
y = tf.keras.layers.MaxPooling2D(pool_size=2)(y)
y = fire_module(24, 48)(y)
y = tf.keras.layers.GlobalAveragePooling2D()(y)
y = tf.keras.layers.Dense(5, activation='softmax')(y)
model = tf.keras.Model(x, y)
At this point, you might notice that your experiments are not going so well and that the 80% accuracy objective seems remote. Time for a couple more cheap tricks.
Batch Normalization
Batch norm will help with the convergence problems you are experiencing. There will be detailed explanations about this technique in the next workshop, for now, please use it as a black box "magic" helper by adding this line after every convolutional layer in your network, including the layers inside of your fire_module function:
y = tf.keras.layers.BatchNormalization(momentum=0.9)(y)
# please adapt the input and output "y"s to whatever is appropriate in your context
The momentum parameter has to be decreased from its default value of 0.99 to 0.9 because our dataset is small. Never mind this detail for now.
Data augmentation
You will get a couple more percentage points by augmenting the data with easy transformations like left-right flips of saturation changes:


This is very easy to do in Tensorflow with the tf.data.Dataset API. Define a new transformation function for your data:
def data_augment(image, label):
image = tf.image.random_flip_left_right(image)
image = tf.image.random_saturation(image, lower=0, upper=2)
return image, label
Then use it in you final data transformation (cell "training and validation datasets", function "get_batched_dataset"):
dataset = dataset.repeat() # existing line
# insert this
if augment_data:
dataset = dataset.map(data_augment, num_parallel_calls=AUTO)
dataset = dataset.shuffle(2048) # existing line
Do not forget to make the data augmentation optional and to add the necessary code to make sure only the training dataset is augmented. It makes no sense to augment the validation dataset.
80% accuracy in 35 epochs should now be within reach.
Solution
Here is the solution notebook. You can use it if you are stuck.
Keras_Flowers_TPU_squeezenet.ipynb
What we've covered
- 🤔 Keras "functional style" models
- 🤓 Squeezenet architecture
- 🤓 Data augmentation with tf.data.datset
Please take a moment to go through this checklist in your head.
8. Xception fine-tuned
Separable convolutions
A different way of implementing convolutional layers had been gaining popularity recently: depth-separable convolutions. I know, it's a mouthful, but the concept is quite simple. They are implemented in Tensorflow and Keras as tf.keras.layers.SeparableConv2D.
A separable convolution also runs a filter on the image but it uses a distinct set of weights for each channel of the input image. It follows with a "1x1 convolution", a series of dot products resulting in a weighted sum of the filtered channels. With new weights each time, as many weighted recombinations of the channels are computed as necessary.

Illustration: separable convolutions. Phase 1: convolutions with a separate filter for each channel. Phase 2: linear recombinations of channels. Repeated with a new set of weights until the desired number of output channels is reached. Phase 1 can be repeated too, with new weights each time but in practice it is rarely so.
Separable convolutions are used in most recent convolutional networks architectures: MobileNetV2, Xception, EfficientNet. By the way, MobileNetV2 is what you used for transfer learning previously.
They are cheaper than regular convolutions and have been found to be just as effective in practice. Here is the weight count for the example illustrated above:
Convolutional layer: 4 x 4 x 3 x 5 = 240
Separable convolutional layer: 4 x 4 x 3 + 3 x 5 = 48 + 15 = 63
It is left as an exercise for the reader to compute than number of multiplications required to apply each style of convolutional layer scales in a similar way. Separable convolutions are smaller and much more computationally effective.
Hands-on
Restart from the "transfer learning" playground notebook but this time select Xception as the pre-trained model. Xception uses separable convolutions only. Leave all weights trainable. We will be fine-tuning the pre-trained weights on our data instead of using the pre-trained layers as such.
Keras Flowers transfer learning (playground).ipynb
Goal: accuracy > 95% (No, seriously, it is possible!)
This being the final exercise, it requires a bit more code and data science work.
Additional info on fine-tuning
Xception is available in the standard pre-trained models in tf.keras.application.* Do not forget to leave all weights trainable this time.
pretrained_model = tf.keras.applications.Xception(input_shape=[*IMAGE_SIZE, 3],
include_top=False)
pretrained_model.trainable = True
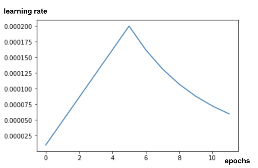
To get good results when fine-tuning a model, you will need to pay attention to the learning rate and use a learning rate schedule with a ramp-up period. Like this:

Starting with a standard learning rate would disrupt the pre-trained weights of the model. Starting progressively preserves them until the model has latched on your data is able to modify them in a sensible way. After the ramp, you can continue with a constant or an exponentially decaying learning rate.
In Keras, the learning rate is specified through a callback in which you can compute the appropriate learning rate for each epoch. Keras will pass the correct learning rate to the optimizer for each epoch.
def lr_fn(epoch):
lr = ...
return lr
lr_callback = tf.keras.callbacks.LearningRateScheduler(lr_fn, verbose=True)
model.fit(..., callbacks=[lr_callback])
Solution
Here is the solution notebook. You can use it if you are stuck.
07_Keras_Flowers_TPU_xception_fine_tuned_best.ipynb
What we've covered
- 🤔 Depth-separable convolution
- 🤓 Learning rate schedules
- 😈 Fine-tuning a pre-trained model.
Please take a moment to go through this checklist in your head.
9. Congratulations!
You have built your first modern convolutional neural network and trained it to 90% + accuracy, iterating on successive training in only minutes thanks to TPUs. This concludes the 4 "Keras on TPU codelabs":
- TPU-speed data pipelines: tf.data.Dataset and TFRecords
- Your first Keras model, with transfer learning
- Convolutional neural networks, with Keras and TPUs
- [THIS LAB] Modern convnets, squeezenet, Xception, with Keras and TPUs
TPUs in practice
TPUs and GPUs are available on Cloud AI Platform:
- On Deep Learning VMs
- In AI Platform Notebooks
- In AI Platform Training jobs
Finally, we love feedback. Please tell us if you see something amiss in this lab or if you think it should be improved. Feedback can be provided through GitHub issues [ feedback link].

|

