1. نظرة عامة
تركّز هذه التجربة العملية على استخدام Gemini CLI، وهو وكيل مفتوح المصدر مستند إلى الذكاء الاصطناعي في Google Cloud. سنتعرّف على كيفية استخدام Gemini CLI لإنجاز مهام مختلفة، بما في ذلك فهم قواعد الرموز البرمجية الحالية وإنشاء المستندات واختبارات الوحدة وإعادة تصميم مكوّنات الواجهات الأمامية والخلفية لتطبيقات الويب المصمّمة بلغة Python.
ما ستتعلمه
في هذه الميزة الاختبارية، ستتعرّف على كيفية تنفيذ ما يلي:
- كيفية استخدام Gemini CLI لتنفيذ مهام المطوّرين الشائعة
المتطلبات الأساسية
- يفترض هذا التمرين العملي معرفة بيئتَي Cloud Console وCloud Shell.
2. الإعداد والمتطلبات
إعداد مشروع على السحابة الإلكترونية
- سجِّل الدخول إلى Google Cloud Console وأنشِئ مشروعًا جديدًا أو أعِد استخدام مشروع حالي. إذا لم يكن لديك حساب على Gmail أو Google Workspace، عليك إنشاء حساب.



- اسم المشروع هو الاسم المعروض للمشاركين في هذا المشروع. وهي سلسلة أحرف لا تستخدمها Google APIs. ويمكنك تعديلها في أي وقت.
- رقم تعريف المشروع هو معرّف فريد في جميع مشاريع Google Cloud ولا يمكن تغييره بعد ضبطه. تنشئ Cloud Console تلقائيًا سلسلة فريدة، ولا يهمّك عادةً ما هي. في معظم دروس البرمجة، عليك الرجوع إلى رقم تعريف مشروعك (يُشار إليه عادةً باسم
PROJECT_ID). إذا لم يعجبك رقم التعريف الذي تم إنشاؤه، يمكنك إنشاء رقم تعريف عشوائي آخر. يمكنك بدلاً من ذلك تجربة اسم من اختيارك ومعرفة ما إذا كان متاحًا. لا يمكن تغيير هذا الخيار بعد هذه الخطوة وسيظل ساريًا طوال مدة المشروع. - للعلم، هناك قيمة ثالثة، وهي رقم المشروع، تستخدمها بعض واجهات برمجة التطبيقات. يمكنك الاطّلاع على مزيد من المعلومات عن كل هذه القيم الثلاث في المستندات.
- بعد ذلك، عليك تفعيل الفوترة في Cloud Console لاستخدام موارد/واجهات برمجة تطبيقات Cloud. لن تكلفك تجربة هذا الدرس التطبيقي حول الترميز الكثير، إن وُجدت أي تكلفة على الإطلاق. لإيقاف الموارد وتجنُّب تحمّل تكاليف فوترة تتجاوز هذا البرنامج التعليمي، يمكنك حذف الموارد التي أنشأتها أو حذف المشروع. يمكن لمستخدمي Google Cloud الجدد الاستفادة من برنامج الفترة التجريبية المجانية بقيمة 300 دولار أمريكي.
إعداد البيئة
افتح محادثة Gemini.

أو اكتب "اسأل Gemini" في شريط البحث.

فعِّل واجهة برمجة التطبيقات Gemini for Google Cloud API باتّباع الخطوات التالية:

فعِّل ميزة "التحكّم في النشاط على Google" على الشاشة التالية.

انقر على "Start chatting" واتّبِع أحد الأسئلة النموذجية أو اكتب طلبك الخاص لتجربته.

إليك بعض الطلبات التي يمكن تجربتها:
- اشرح Cloud Run في 5 نقاط رئيسية.
- أنا مدير منتج Cloud Run في Google Cloud، وأريد شرح Cloud Run لطالب في 5 نقاط رئيسية قصيرة.
- أنت مدير منتج في Google Cloud Run، اشرح خدمة Cloud Run لمطوّر معتمد في Kubernetes في 5 نقاط رئيسية قصيرة.
- أنت مدير منتج في Google Cloud Run، اشرح متى تستخدم Cloud Run بدلاً من GKE لمطوّر أقدم في 5 نقاط رئيسية قصيرة.
أغلِق نافذة محادثة Gemini Cloud Assist بعد الانتهاء.
يمكنك الاطّلاع على دليل الطلبات لمعرفة المزيد حول كتابة طلبات أفضل.
كيف يستخدم "Gemini في Google Cloud" بياناتك؟
التزام Google بالخصوصية
كانت Google من أوائل الشركات في المجال التي نشرت التزامًا بشأن خصوصية الذكاء الاصطناعي/تعلُّم الآلة، والذي يوضّح اعتقادنا بأنّه يجب أن يحصل العملاء على أعلى مستوى من الأمان والتحكّم في بياناتهم المخزّنة في السحابة الإلكترونية.
البيانات التي ترسلها وتتلقّاها
تُعرف الأسئلة التي تطرحها على Gemini، بما في ذلك أي معلومات أو رموز برمجية ترسلها إلى Gemini لتحليلها أو إكمالها، باسم الطلبات. تُعرف الإجابات أو عمليات إكمال الرمز البرمجي التي تتلقّاها من Gemini باسم الردود. لا يستخدم Gemini طلباتك أو ردوده كبيانات لتدريب نماذجه.
تشفير الطلبات
عند إرسال طلبات إلى Gemini، يتم تشفير بياناتك أثناء نقلها كمدخلات إلى النموذج الأساسي في Gemini.
بيانات البرنامج من إنشاء Gemini
يتم تدريب Gemini على رمز Google Cloud للطرف الأول بالإضافة إلى رمز الطرف الثالث المحدّد. تتحمّل أنت مسؤولية أمان الرمز واختباره وفعاليته، بما في ذلك أي عملية إكمال أو إنشاء أو تحليل للرمز يقدّمه لك Gemini.
مزيد من المعلومات حول طريقة Google في معالجة طلباتك
3- خيارات لاختبار الطلبات
إذا أردت تغيير الطلبات الحالية، تتوفّر لك عدة خيارات.
Vertex AI Studio هو جزء من منصة Vertex AI من Google Cloud، وهو مصمَّم خصيصًا لتبسيط عملية تطوير نماذج الذكاء الاصطناعي التوليدي وتسريعها واستخدامها.
Google AI Studio هي أداة مستندة إلى الويب تتيح إنشاء نماذج أولية وتجربة هندسة الطلبات وGemini API.
- تطبيق Gemini للويب (gemini.google.com)
تطبيق Google Gemini للويب (gemini.google.com) هو أداة مستندة إلى الويب مصمّمة لمساعدتك في استكشاف إمكانات نماذج الذكاء الاصطناعي Gemini من Google والاستفادة منها.
- تطبيق Google Gemini للأجهزة الجوّالة على Android وتطبيق Google على iOS
4. تنزيل التطبيق وفحصه
فعِّل Cloud Shell من خلال النقر على الرمز على يسار شريط البحث.

إذا طُلب منك منح الإذن، انقر على "منح الإذن" للمتابعة.

في الوحدة الطرفية، نفِّذ الأوامر أدناه لاستنساخ مستودع Git محليًا.
git clone https://github.com/gitrey/calendar-app-lab
cd calendar-app-lab
ابدأ "محرّر Cloud Shell".

افتح مجلد "calendar-app-lab".

ابدأ وحدة طرفية جديدة في "محرِّر Cloud Shell".

يجب أن تبدو بيئتك مشابهة للقطة الشاشة أدناه.

5- مقدمة حول Gemini CLI
Gemini CLI هو وكيل الذكاء الاصطناعي مفتوح المصدر الذي يتكامل مع نماذج Gemini في Google Cloud. يتيح للمطوّرين تنفيذ مهام مختلفة مباشرةً من Terminal، مثل فهم قواعد الرموز البرمجية وإنشاء المستندات واختبارات الوحدات وإعادة تصميم الرموز البرمجية. تتمثّل الميزة الرئيسية لـ Gemini CLI في قدرته على تبسيط عمليات تطوير سير العمل من خلال الاستفادة من إمكانات الذكاء الاصطناعي التوليدي مباشرةً في بيئة سطر الأوامر الخاصة بالمطوّر، ما يقلّل من الحاجة إلى التبديل بين السياقات ويعزّز الإنتاجية.
لا يلزم اتّخاذ هذه الخطوة لضبط متغيّر البيئة في بيئة Qwiklabs. تابِع الخطوة التالية.
في بيئتك المحلية، إذا كنت تستخدم ترخيص Code Assist مدفوعًا من مؤسستك، تذكَّر ضبط مشروع Google Cloud في الجهاز. مزيد من التفاصيل.
export GOOGLE_CLOUD_PROJECT="YOUR_PROJECT_NAME"
تأكَّد من أنّك في جذر مجلد المشروع:
cd ~/calendar-app-lab
ابدأ استخدام Gemini CLI في نافذة الأوامر:
gemini
يجب أن تبدو بيئتك مشابهة للقطة الشاشة أدناه.
إذا كنت تتّبع الخطوات في بيئتك المحلية، يمكنك تفعيل الدمج مع بيئة التطوير المتكاملة (IDE).
يمكنك تغيير ذلك في أي وقت من خلال تنفيذ /ide disable | enable.

إذا كنت تجري التجربة في بيئة Qwiklabs، اختَر "Use Cloud Shell user credentials".
بخلاف ذلك، يمكنك إثبات ملكية Gemini CLI من خلال تنفيذ الأمر التالي واختيار "Login with Google":
/auth
بعد إعادة تشغيل واجهة سطر الأوامر، سيُطلب منك منح الإذن للتطبيق من خلال اتّباع رابط متوفّر.

افتح الرابط واتّبِع الخطوات لتسجيل الدخول باستخدام بيانات اعتماد حساب الطالب على Qwiklabs. 
انسخ رمز التحقّق وارجع إلى الجهاز لإكمال العملية من خلال لصق الرمز.
للتحقّق من طريقة المصادقة، شغِّل الأمر التالي:
/about

6. فهم قاعدة الرموز البرمجية
يمكنك استخدام Gemini CLI لفهم قاعدة الرموز البرمجية بسرعة من خلال الطلب منه تلخيص الغرض من الملفات أو الدلائل وشرح الدوال أو أقسام الرموز البرمجية المعقّدة. يتيح ذلك للمطوّرين الانتقال بسرعة إلى مشاريع جديدة أو فهم أجزاء غير مألوفة من الرموز الحالية بدون استكشاف يدوي معمّق.
لمزيد من المعلومات عن قاعدة الرموز البرمجية، أرسِل الطلب التالي في Gemini CLI:
Don't suggest any changes. Explain this codebase to me.
راجِع الناتج:

7. بدء تشغيل التطبيق على الجهاز
يمكن أن يسهّل Gemini CLI بشكل كبير تشغيل تطبيق Python على جهازك من خلال مساعدتك في إنشاء ملفات الإعدادات الأساسية تلقائيًا، مثل ملف requirements.txt أو ملف Dockerfile أساسي. بالإضافة إلى ذلك، هو ممتاز لإدارة تبعيات Python وتحديد المشاكل وحلّها، إذ يمكنه أن يشرح بسرعة أخطاء التتبُّع الناتجة عن حِزم مفقودة أو تعارض في الإصدارات، وغالبًا ما يقترح أمر pip install الدقيق لحلّ المشكلة.
لتشغيل التطبيق على جهازك، أدخِل الطلب التالي في نافذة الأوامر على Gemini CLI:
Run this app locally
اتّبِع التعليمات التي تظهر على الشاشة لبدء تقديم الطلب:

انقر على الرابط لمعاينة التطبيق:

مثال على الناتج:


8. إضافة مستندات
تُعدّ أداة Gemini CLI فعّالة في إنشاء المستندات وإضافة التعليقات، إذ تتيح لك إنشاء سلاسل مستندات للدوال أو الفئات على الفور. يمكنك أيضًا الاستفادة منه لإضافة تعليقات مضمّنة توضيحية بسرعة إلى مجموعات الرموز المعقّدة أو غير المألوفة، ما يؤدي إلى تحسين وضوح قاعدة الرموز وسهولة صيانتها بشكل كبير.
لإضافة تعليقات إلى كل ملف Python في التطبيق، استخدِم نافذة أوامر Gemini CLI وأدخِل الطلب التالي:
Add docstrings to all files
الموافقة على التغييرات المقترَحة في حال تفعيل ميزة دمج بيئة التطوير المتكاملة، يمكنك قبول الطلب والمتابعة باستخدام عناصر التحكّم في واجهة المستخدم أو الضغط على Enter في نافذة Terminal. يمكنك أيضًا تفعيل وضع الموافقة التلقائية(YOLO) باستخدام "ctrl+y".

عدِّل ملف .gitignore باستخدام الطلب التالي:
update .gitignore and add __pycache__ folder
انتقِل إلى "عرض التحكّم بالمصدر" وراجِع التغييرات التي أجريتها حتى الآن:

9- إضافة اختبارات الوحدات
تتميّز واجهة سطر الأوامر في Gemini بأنّها ممتازة لكتابة اختبارات الوحدات، إذ تتيح للمطوّرين إنشاء دوال اختبار استنادًا إلى توقيع الدالة الحالية ومنطقها، مع تضمين تأكيدات أولية وإعدادات محاكاة. ومع ذلك، على المطوّرين مراجعة الاختبارات التي تم إنشاؤها والتحقّق من صحتها للتأكّد من أنّها تغطي جميع حالات الاستخدام الحدّية المطلوبة بشكلٍ فعّال وليس مجرد تنفيذ مسار بسيط.
استخدِم الطلب أدناه لإنشاء اختبارات الوحدة:
Generate unit tests for @calendar.py
قبول التغييرات بعد مراجعتها

ثبِّت التبعيات الجديدة ونفِّذ الاختبارات. سيراقب Gemini CLI الرمز البرمجي الذي تم إنشاؤه ويصلحه ويعيد تشغيله بشكل متكرر إلى أن تجتاز الاختبارات ويتم التحقّق من صحة الرمز.

10. البحث عن الأخطاء
يمكن أن يساعدك Gemini CLI في التحقّق من الأخطاء في المنطق من خلال السماح لك بطلب مراجعة مقتطفات الرموز البرمجية وتحليلها، وتحديد العيوب المنطقية المحتملة أو الأخطاء التي تتضمّن فرقًا بمقدار واحد أو معالجة الشروط غير الصحيحة. من خلال شرح السلوك المقصود للرمز البرمجي وطلب رصد التناقضات من واجهة سطر الأوامر، يمكنك رصد العيوب الطفيفة بسرعة قبل تشغيل الرمز البرمجي.
للبحث عن أي أخطاء في منطق التحويل، أرسِل الطلب التالي في Gemini CLI:
Are there any bugs in the conversion logic? Check if negative numbers are handled properly.
مراجعة التغييرات المقترَحة وقبولها في المحادثة:

11. Refactor UI
يمكن أن يساعد Gemini CLI بشكل كبير في إعادة تصميم واجهة المستخدم من خلال مساعدتك في ترجمة أنماط واجهة المستخدم القديمة (مثل مكوّنات الفئات) إلى نماذج وظيفية أحدث وأكثر حداثة (مثل الخطافات في React) أو اقتراح تحسينات هيكلية لتسهيل الصيانة. يمكنك استخدامها لتحليل الرمز البرمجي الحالي لواجهة المستخدم وإعادة تصميمه إلى مكونات أكثر نمطية وقابلة لإعادة الاستخدام، ما يضمن تصميم واجهة أكثر تنظيمًا وتوحيدًا.
أعِد تصميم واجهة المستخدم باستخدام مكتبة Bootstrap من خلال إرسال الطلب التالي إلى Gemini CLI:
Refactor UI to use Bootstrap library
راجِع التغييرات واقبلها باتّباع الخطوات التالية:

للبدء، شغِّل التطبيق. إذا كان التطبيق قيد التشغيل، ما عليك سوى إعادة تحميل الصفحة.
python3 main.py
يُرجى إعادة تحميل الصفحة والتحقّق من التغييرات.


استخدِم ميزة معالجة الأخطاء لضمان عرض صفحة خطأ عند حدوث مشاكل.
Implement error handling to display an error page when issues occur.
يُرجى إعادة تحميل الصفحة للاطّلاع على التعديلات.
أرسِل رقمًا سالبًا لتأكيد صفحة الخطأ.

12. إعادة هيكلة الخلفية
تُعدّ أداة Gemini CLI فعّالة في إعادة تصميم الواجهة الخلفية من خلال المساعدة في نقل الرموز البرمجية لإطار العمل القديم إلى بدائل حديثة أو المساعدة في إعادة هيكلة الخدمات المتكاملة إلى مكونات خدمات مصغّرة أسهل في إدارتها. يمكنه تحليل منطق من جهة الخادم لاقتراح أنماط محسّنة لطلبات البحث في قاعدة البيانات أو تصاميم أكثر فعالية لنقاط نهاية واجهة برمجة التطبيقات، ما يضمن الحفاظ على الأداء وقابلية التوسّع أو تحسينهما.
عدِّل الخادم الخلفي لحفظ طلبات الإحالات الناجحة في الذاكرة.
Store requests in memory and create a page to display conversion history. Add links on all pages to view the history.
راجِع التغييرات في المحادثة واقبلها باتّباع الخطوات التالية:

أرسِل عدة طلبات إلى التطبيق، ثم راجِع صفحة السجلّ.

راجِع سجلّ طلبات الإحالة الناجحة.

لتعديل ملف README.md بحالة قاعدة الرموز البرمجية الحالية، أرسِل الطلب التالي من خلال Gemini CLI:
analyze README.md file and update it with latest codebase state
راجِع الناتج. إذا فعّلت ميزة دمج Cloud Shell، يمكنك استخدام عنصر التحكّم في واجهة المستخدم للوصول إلى التغييرات أو يمكنك إجراء ذلك من الوحدة الطرفية.
13. الأدوات المضمّنة في Gemini CLI
يتضمّن Gemini CLI أدوات مدمجة يستخدمها نموذج Gemini للتفاعل مع بيئتك المحلية والوصول إلى المعلومات وتنفيذ الإجراءات. تعزّز هذه الأدوات إمكانات واجهة سطر الأوامر، ما يتيح لها تجاوز إنشاء النصوص والمساعدة في مجموعة واسعة من المهام.
أرسِل طلبًا إلى Gemini CLI لعرض الأدوات المتاحة:
/tools
راجِع الناتج.

يختار Gemini CLI بذكاء الأدوات المضمّنة الأنسب استنادًا إلى المهمة التي تقدّمها، ما يسمح له بتنفيذ عمليات معقّدة من خلال الاستفادة من فهمه لطلبك والوظائف المتاحة. مزيد من المعلومات حول الأدوات المضمّنة
14. أمر بدء مستودع Gemini CLI
يتضمّن Gemini CLI أمرًا لتحليل المشروع وإنشاء ملف GEMINI.md مخصّص.
لإنشاء ملف GEMINI.md، أرسِل الطلب التالي باستخدام Gemini CLI:
/init
راجِع الناتج. سيؤدي هذا الأمر إلى إنشاء ملف GEMINI.md، الذي يلخّص الغرض من المشروع والتكنولوجيات وتعليمات الإنشاء/التشغيل واتفاقيات التطوير لتوفير السياق في المستقبل.
لفهم التعليمات أو السياق الذي يجب تضمينه في ملف GEMINI.md الخاص بمشروعك، يمكنك البدء بمراجعة ملف GEMINI.md المتوفّر في gemini-cli المستودع.
15. الأوامر المخصّصة في Gemini CLI
يمكنك تبسيط عملية تطوير التطبيقات والحفاظ على الاتساق من خلال استخدام أوامر مخصّصة في Gemini CLI. تعمل هذه الأوامر كاختصارات شخصية للمطالبات الأكثر استخدامًا. يمكنك إنشاء أوامر خاصة بمشروع واحد أو إتاحتها على مستوى العالم في جميع مشاريعك.
يتضمّن المستودع عدة أوامر مخصّصة تقع في المجلد .gemini/commands.
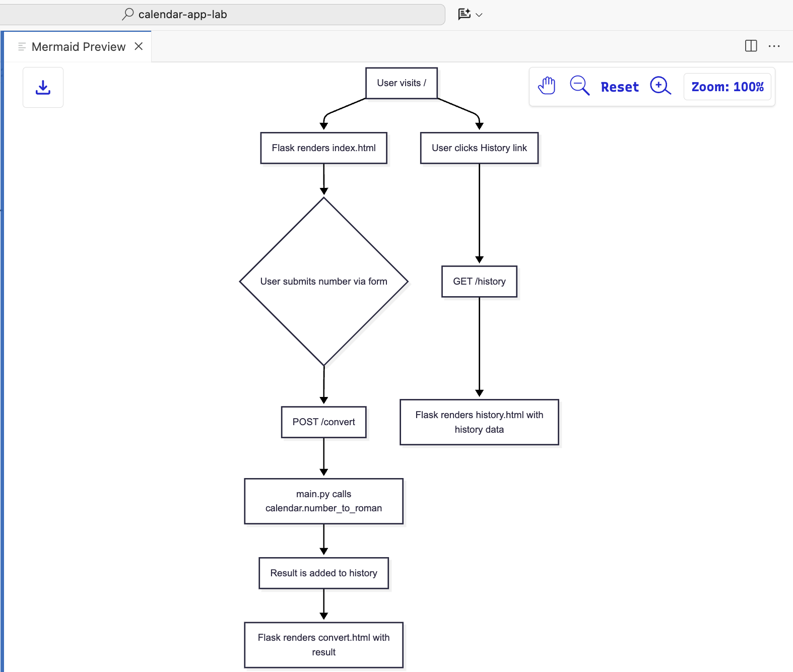
أمر مخصّص لإنشاء رسم تخطيطي
أرسِل هذا الطلب في Gemini CLI لإنشاء مخطّط انسيابي للطلبات بتنسيق Mermaid.
قبول طلبات استخدام الأدوات، مثل إنشاء مجلد وحفظ ملف
/diagram:new request flow for this app
راجِع الناتج.

إذا كنت تريد معاينة الرسم البياني، ثبِّت إضافة Mermaid Chart من Marketplace.

افتح الملف وانقر على "معاينة" من قائمة السياقات.


أمر مخصّص لإنشاء عرض تقديمي
أرسِل هذا الطلب في Gemini CLI لإنشاء عرض تقديمي يتضمّن النقاط الرئيسية بتنسيق Marp.
قبول طلبات استخدام الأدوات، مثل إنشاء مجلد وحفظ ملف
/deck:new key points and details for this app
راجِع الناتج.

لا تتوافق هذه الخطوة مع Cloud Shell، لأنّ إضافة Marp تتطلّب تثبيت متصفّح ويب.
ثبِّت إضافة Marp for VS Code من Marketplace لحفظ العرض التقديمي.

بخلاف ذلك، يمكنك فتح الملف الذي تم إنشاؤه في المحرّر واختيار "Marp: Export Slide Deck" من لوحة الأوامر.

أمر مخصّص للتخطيط لتنفيذ ميزة جديدة
أرسِل هذا الطلب في Gemini CLI لإعادة تصميم واجهة المستخدم.
قبول طلبات استخدام الأدوات، مثل إنشاء مجلد وحفظ ملف
/plan:new refactor UI to use Materialize CSS
راجِع الناتج.

ابدأ عملية إعادة تصميم واجهة المستخدم من خلال إرسال هذا الطلب عبر Gemini CLI استنادًا إلى الخطة التي تم إنشاؤها سابقًا.
قبول طلبات استخدام الأدوات، مثل إنشاء مجلد وحفظ ملف يمكنك تفعيل وضع الموافقة التلقائية على الأدوات(YOLO mode) باستخدام "ctrl+y".
/plan:impl implement the plan to refactor the app

ابدأ/أعِد تحميل التطبيق وراجِع الناتج:


16. وضع عدم التفاعل في Gemini CLI
عند تشغيل Gemini CLI في وضع غير تفاعلي ضمن مسار CI/CD، يمكنك أتمتة مهام مختلفة من خلال تمرير الطلبات والأوامر مباشرةً إلى واجهة سطر الأوامر بدون الحاجة إلى تدخّل يدوي. يتيح ذلك إمكانية الدمج السلس في مهام سير العمل الآلية لتحليل الرموز البرمجية وإنشاء المستندات ومهام التطوير الأخرى.
افتح نافذة Terminal جديدة أو أغلق جلسة Gemini CLI الحالية ونفِّذ هذا الأمر.
gemini -p "Explain the architecture of this codebase"
راجِع الناتج.
إذا كانت مهمتك تتطلّب الموافقة على الأدوات، يمكنك تفعيل وضع YOLO باستخدام العلامة -y.
gemini -p "Explain the architecture of this codebase and save the file in the markdown format in the docs folder" -y
راجِع الناتج.
من خلال الاستفادة من Gemini CLI في الوضع غير التفاعلي، يمكنك تحسين إمكانات التشغيل الآلي لعمليات CI/CD بشكل كبير، ما يؤدي إلى دورات تطوير أكثر كفاءة وتحسين جودة الرموز البرمجية.
17. وضع Shell في Gemini CLI
في حين أنّ النماذج اللغوية الكبيرة تتعامل مع المهام المعقّدة، تكون الأوامر المباشرة أكثر فعالية في تنفيذ الإجراءات البسيطة. تتيح ! prefix التبديل بسلاسة بين واجهات سطر الأوامر المستندة إلى الذكاء الاصطناعي والواجهات التقليدية.
!ls
راجِع الناتج. اضغط على Escape للخروج من وضع الصدفة.
18 إتاحة Gemini CLI في MCP
يمكن دمج Gemini CLI مع أنظمة تابعة لجهات خارجية، مثل Jira أو Confluence أو GitHub، من خلال بروتوكول Model Context Protocol (MCP). ويتم تحقيق ذلك من خلال عمليات دمج الأدوات المخصّصة لخادم MCP، ما يسمح لواجهة سطر الأوامر Gemini CLI بإنشاء أو تعديل تذاكر JIRA، واسترداد المعلومات من صفحات Confluence، وإنشاء طلبات سحب، وما إلى ذلك.
نفِّذ هذا الأمر في الوحدة الطرفية لإنشاء ملف الإعداد أو استخدام وضع shell.
echo '{
"mcpServers": {
"context7": {
"httpUrl": "https://mcp.context7.com/mcp"
}
}
}' > .gemini/settings.json
بدء جلسة Gemini CLI:
gemini
التحقّق من خوادم MCP التي تم إعدادها:
/mcp
مراجعة الناتج

أرسِل الطلب لاختبار خادم MCP الذي تم إعداده:
use context7 tools to look up how to implement flex grid in react mui library
الموافقة على الأدوات ومراجعة النتائج

19. مثال على إعدادات خوادم MCP لبيئتك المحلية
يمكنك ضبط عدة خوادم MCP في بيئتك المحلية باستخدام الإعداد التالي.
{
"mcpServers": {
"Snyk Security Scanner": {
"command": "snyk",
"args": [
"mcp",
"-t",
"stdio",
"--experimental"
],
"env": {}
},
"atlassian": {
"command": "npx",
"args": [
"-y",
"mcp-remote",
"https://mcp.atlassian.com/v1/sse"
]
},
"playwright": {
"command": "npx",
"args": [
"@playwright/mcp@latest"
]
},
"github": {
"command": "npx",
"args": [
"-y",
"@modelcontextprotocol/server-github"
],
"env": {
"GITHUB_PERSONAL_ACCESS_TOKEN": "******"
}
}
}
}
تحوّل خوادم MCP في هذا الإعداد وكيل Gemini CLI إلى أداة ديناميكية للتطوير والتعاون من خلال توفير وصول موحّد إلى الأنظمة الخارجية. على وجه التحديد، يتيح خادم Snyk Security Scanner للوكيل التحقّق من الثغرات الأمنية في الرموز والتبعيات بدون مغادرة مساحة العمل الحالية، بينما يتصل خادم Atlassian بـ Jira وConfluence، ما يتيح لواجهة Gemini CLI إنشاء المشاكل أو المستندات والبحث فيها وتعديلها باستخدام اللغة الطبيعية. بالإضافة إلى ذلك، يمنح خادم Playwright الوكيل إمكانات أتمتة المتصفّح، ما يسمح له بالتنقّل والتفاعل مع الويب لتنفيذ مهام مثل الاختبار أو استخراج البيانات. أخيرًا، يمنح خادم Github الوكيل إذن وصول مباشر وسياقي إلى مستودعاتك، ما يتيح له إدارة طلبات الدمج وتحديد أولويات المشاكل وتحليل قاعدة الرموز البرمجية، ما يقلّل بشكل كبير من تبديل السياق ويعزّز الإنتاجية في جميع مراحل سير عمل التطوير.
20. الخلاصة حول Gemini CLI
في الختام، يبرز Gemini CLI كوكيل ذكاء اصطناعي قوي ومتعدد الاستخدامات ومفتوح المصدر يتكامل بسلاسة مع نماذج Gemini من Google Cloud، ما يعزّز إنتاجية المطوّرين بشكل كبير. خلال هذا الدرس التطبيقي، استكشفنا إمكانات هذه الأداة في تبسيط العديد من مهام التطوير الشائعة، بدءًا من فهم قواعد الرموز البرمجية المعقّدة وإنشاء المستندات الأساسية واختبارات الوحدة، وصولاً إلى إعادة تصميم مكوّنات الواجهة الأمامية والخلفية لتطبيق ويب مكتوب بلغة Python بكفاءة. من خلال الاستفادة من Gemini CLI، يمكن للمطوّرين تقليل تبديل السياق وأتمتة العمليات المتكررة، وبالتالي تقديم رموز برمجية أعلى جودة بكفاءة أكبر. إنّ قدرته على توفير إمكانات الذكاء الاصطناعي التوليدي مباشرةً في سطر الأوامر يُحدث ثورة حقيقية في سير عمل التطوير.
21. تهانينا!
تهانينا، لقد أكملت درس البرمجة.
المواضيع التي تناولناها:
- استخدام Gemini CLI لتنفيذ مهام شائعة للمطوّرين
الخطوة التالية:
- سنقدّم المزيد من الجلسات العملية قريبًا.
تَنظيم
لتجنُّب تحمّل رسوم في حسابك على Google Cloud مقابل الموارد المستخدَمة في هذا البرنامج التعليمي، احذف المشروع الذي يحتوي على الموارد أو احتفظ بالمشروع واحذف الموارد الفردية.
حذف المشروع
أسهل طريقة لإيقاف الفوترة هي حذف المشروع الذي أنشأته لتنفيذ البرنامج التعليمي.
© 2024 Google LLC. جميع الحقوق محفوظة. Google وشعار Google هما علامتان تجاريتان (TM) تابعتان لشركة Google LLC. جميع أسماء الشركات والمنتجات الأخرى قد تكون علامات تجارية للشركات المالكة لها.